level 1
杰草是路人
楼主
这不是千里眼,也不一定能拿来作为国服参考,一切看运营的态度和国服实际数据。
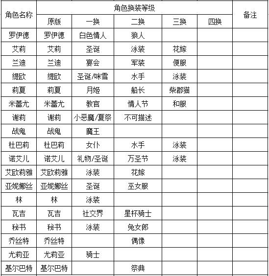
1、这里我提出了一个换装等级来划分强度,表格中“二换”代表普通角色第二次换装的强度,有些后出的角色一出来就是“二换”强度。
2、大致来看,日服三周年了,处于三换强度;台服快一周年,处在二换强度;国服刚进入一换。
3、换装出的顺序影响强度,一般来说后出的一般比先出的强。国服缇欧咪雪换装先出,所以应该比圣诞换装弱(咪雪和圣诞换装其实强度差距不大,我列表时都归为一换)。
4、人物换装没什么规律,有些人物可能从一换强度直接跳到三换,比如莉丝、
小丑
;有的突然冒出一个换装,比如基尔巴特。
5、强度划分不是绝对,一换后期和二换前期没什么区别,我只是大致划分好做说明。
2019年09月05日 02点09分
1
1、这里我提出了一个换装等级来划分强度,表格中“二换”代表普通角色第二次换装的强度,有些后出的角色一出来就是“二换”强度。
2、大致来看,日服三周年了,处于三换强度;台服快一周年,处在二换强度;国服刚进入一换。
3、换装出的顺序影响强度,一般来说后出的一般比先出的强。国服缇欧咪雪换装先出,所以应该比圣诞换装弱(咪雪和圣诞换装其实强度差距不大,我列表时都归为一换)。
4、人物换装没什么规律,有些人物可能从一换强度直接跳到三换,比如莉丝、
小丑
;有的突然冒出一个换装,比如基尔巴特。
5、强度划分不是绝对,一换后期和二换前期没什么区别,我只是大致划分好做说明。


