鸽一个单片机的特斯拉线圈灭弧控制器
zvs吧
全部回复
仅看楼主
level 11
Misaka😚
楼主
纯属鸽贴,不定时更(工作没时间弄)
这个东西还是我去年琢磨要做的。苦于程序不会写啊
中间找了好几个人帮忙写,最终都因为比较忙而没有时间写
最早打算用STC15的单片机做,后来发现时钟频率似乎达不到要求,就换stm32了
功能大概如下:脉宽:10~990uS,频率1~950Hz,具有音乐模式,输出可以关闭,可7~15v供电,可使用micro-USB供电。使用LCD显示频率脉宽等信息。
其实pcb已经画出来一段时间了,我们装作不知道
2019年07月15日 02点07分
1
level 11
Misaka😚
楼主
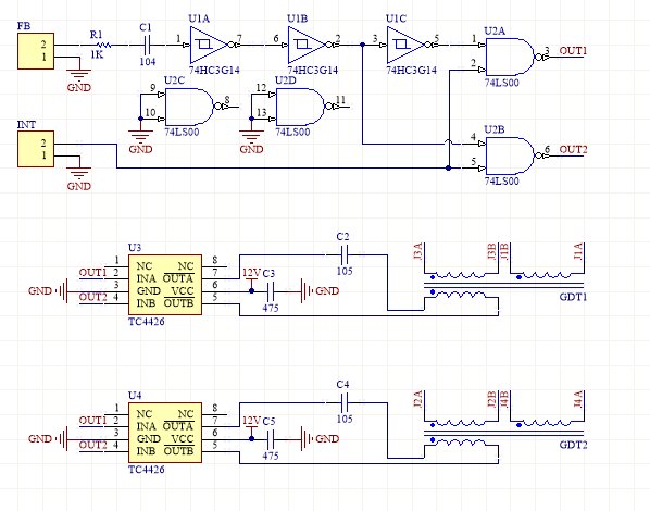
原理图就不放了,pcb大概就是这样,,嘉立创5元包邮去打快
2019年07月15日 02点07分
2
level 11
Misaka😚
楼主
前两天坐飞机来内蒙古出差
(无视是便宜机票)
2019年07月15日 03点07分
3
level 11
Misaka😚
楼主
此次来内蒙古的目的,机务段装设备
一起来爬火车??
2019年07月15日 09点07分
8
可爱的小岁月😘
啥玩意儿
2019年07月15日 09点07分
Misaka😚
@可爱的小岁月😘
爬火车
2019年07月15日 10点07分
可爱的小岁月😘
@Misaka😚
2019年07月15日 10点07分
可爱的小岁月😘
@Misaka😚
那边有没有草原
2019年07月15日 10点07分
level 11
Misaka😚
楼主
这是月初在株机拍的,复兴号了解一下?话说株洲的火车真的厉害啊,我出差的车好些车型都是株机的
2019年07月15日 09点07分
9
FClBrI
绿色垃圾桶
2019年07月15日 12点07分
M77的夜空
动集还行 25T的究极魔改版(大雾)
2019年07月25日 06点07分
level 11
Misaka😚
楼主
这是做EMC测试时拍的
随便一个仪器都上w,话说我们产品没做过
不合格,需要回去改
2019年07月15日 23点07分
13
月下喵姬
RS的设备 我可以😂
2019年07月17日 17点07分
🌊漂泊信天翁
那是吸音板?
2019年08月01日 00点08分
Misaka😚
@🌊漂泊信天翁
不是,吸收电磁波的,表面黑色是碳粉,里面泡沫,下面铺满铁氧体
2019年08月07日 01点08分
level 11
Misaka😚
楼主
还真的没人啊,那后面程序部分不细更了
2019年07月16日 02点07分
14
level 11
Misaka😚
楼主
今日份鸽,没时间弄啊
要做事
2019年07月16日 10点07分
16
level 11
Misaka😚
楼主
今日份鸽~~图一图二来拉弧啊~
2019年07月17日 12点07分
18
level 11
Misaka😚
楼主
今日决定不鸽,于是放图(还有几个器件我没有,不装不影响
)
2019年07月18日 13点07分
19
level 11
Misaka😚
楼主
今日也不鸽
显示已经OK了
2019年07月19日 09点07分
20
level 11
Misaka😚
楼主
我们的程序猿正在努力码代码
2019年07月19日 09点07分
21
来自普里皮亚季
Cube好评
2019年07月19日 11点07分
Misaka😚
@来自普里皮亚季
方便
2019年07月19日 11点07分
level 11
Misaka😚
楼主
再画一个SSTC
无聊嘛
2019年07月19日 11点07分
22
level 11
Misaka😚
楼主
原本以为是我鸽一个更新,然后变成了吧友鸽我??
都没回复,都不想更了。几年不逛贴吧发生了什么
2019年07月19日 12点07分
23
level 11
Misaka😚
楼主
非常完美,精度比想象中的高,不过脉宽步进改为了20uS,所以最低脉宽为20uS,最高为980uS。带音乐模式。过段时间应该就可以开卖了
2019年07月19日 12点07分
25
1
2
尾页