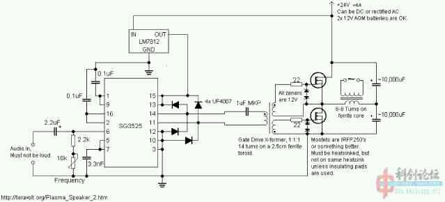
tl494&tc4420特斯拉线圈驱动
zvs吧
全部回复
仅看楼主
level 6
冻梨移植电芯
楼主
tl494&tc4420特斯拉线圈驱动
2018年02月08日 05点02分
1
level 6
冻梨移植电芯
楼主
明天或后天做igbt模块全桥
2018年02月08日 05点02分
3
level 6
冻梨移植电芯
楼主
后面的是gdt
2018年02月08日 05点02分
4
level 13
贴吧用户_QbQ9EA5
你搞基?
2018年02月08日 05点02分
5
冻梨移植电芯
来呀
2018年02月08日 05点02分
level 10
Optin-X
boy♂next♂door
2018年02月08日 07点02分
6
冻梨移植电芯
乖乖站♂好
2018年02月08日 07点02分
Optin-X
回复
8无名之卒8
:FA♂Q
2018年02月08日 09点02分
level 10
阿肆04
问下大佬,3525右边那4个二极管的作用是不是自举?
2018年02月08日 07点02分
7
listen😂
有源钳位
2020年03月27日 17点03分
level 11
66Cccfff
定频!?
2018年02月08日 08点02分
8
level 13
℧¹²
定频
2018年02月08日 09点02分
9
level 8
89jhk
我告诉你们一个事实:他的驱动板推不动igbt全桥
2018年02月24日 15点02分
11
level 8
89jhk
2018年02月24日 15点02分
12
冻梨移植电芯
把我的gdt给拆成这样了
2018年02月24日 15点02分
☞黄油味爪垫☜
吸烟有害健康
2018年03月30日 12点03分
level 11
励磁器狂人
既然用的是TL494那么不用GDT也没关系
2018年02月24日 15点02分
13
level 8
89jhk
我不是楼主
2018年02月24日 15点02分
15
level 8
89jhk
再水一帖
15字
2018年02月24日 15点02分
16
level 14
世界级🌚可爱
2110
2018年02月24日 15点02分
17
1
2
尾页