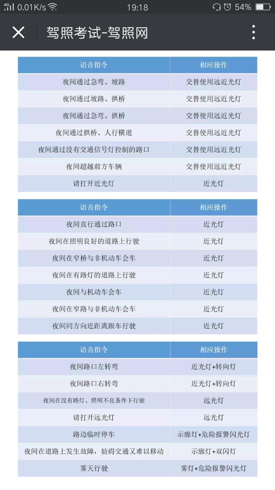
[转贴]夜间模拟考试灯光操作
科目三吧
全部回复
仅看楼主
level 15
teliute
楼主
申明:都是吧里小伙伴们的贡献,我只是大自然的搬运工
2017年12月01日 14点12分
1
level 6
米粒、
2017年12月01日 14点12分
2
米粒、
夜间直行通过路口,近光灯也可闪灯。 用开了应急灯要关闭后才能打下一个灯
2017年12月01日 14点12分
level 1
Simple-
临时停车和难以移动是只开报警灯吗
2017年12月27日 05点12分
4
多年過後
开启双闪+小灯 我只开双闪没开小灯挂了
2018年03月26日 15点03分
多年過後
开启双闪+小灯 我只开双闪没开小灯挂了
2018年03月26日 15点03分
teliute
示廓灯+危险报警灯
2018年03月27日 00点03分
level 1
huowu098
谢谢
2017年12月27日 16点12分
5
level 1
名字可以换🐶
楼主,请问二挡退一档怎么操作啊?是先往右上斜拉到空挡,再往左靠向前嘛?
2018年03月14日 14点03分
6
teliute
二挡换一挡:轻推,放,轻靠,再轻推。第一个轻推完手放开,让档杆自动回空挡
2018年03月14日 15点03分
名字可以换🐶
回复 teliute :谢谢楼主
2018年03月17日 04点03分
level 7
正品外贸尾单
这是哪个城市的
2018年03月17日 08点03分
7
teliute
吧里搜集来的
2018年03月17日 09点03分
正品外贸尾单
回复 teliute :我在宁波市浙江省
2018年03月17日 09点03分
level 15
teliute
楼主
还是搜集吧里的灯光图片
2018年03月17日 09点03分
8
level 5
若不是茶已冷💫
厉害
2018年03月20日 15点03分
9
level 1
ZEQILO
如果上一个是停留在远光灯,下一个接着做 “雾天行驶” ,这时要不要先关闭远光灯,然后再开启雾灯和危险警报灯???
2018年03月27日 01点03分
10
teliute
要关,一般先关闭上一个语音的灯光,然后开启这一个灯光
2018年03月27日 01点03分
ZEQILO
@teliute
好的,谢谢啦
2018年03月27日 01点03分
ZEQILO
@teliute
我们这教练说在远光灯状态下开雾灯和危险劲爆灯,但我在做科一时雾天行驶不能开远光灯
2018年03月27日 01点03分
level 5
XJG0818128
我们远近交替是闪两次的
2018年04月01日 12点04分
12
level 5
巴扎黑的曹星星
天呐,你这个好难啊,我们那里就只有两种特殊情况要记,其他都一样
2018年08月08日 05点08分
14
level 15
teliute
楼主
2018年08月10日 07点08分
15
level 15
teliute
楼主
2018年08月10日 07点08分
16
1
2
尾页