怎样使一只发光二极管闪烁
电子吧
全部回复
仅看楼主
level 6
知与谁同的哥哥
楼主
希望大家给个电路图,简单一点的,谢谢
2013年11月13日 07点11分
1
level 12
大虾紫
用单片机最简单;用555做
2013年11月13日 08点11分
2
level 10
ALL丶惟篮
一只电感一只电容并联就好啦
2013年11月13日 09点11分
3
洋辣子🍁
怎么搞
2013年11月13日 14点11分
知与谁同的哥哥
怎么搞
2013年11月15日 00点11分
ALL丶惟篮
回复 知与谁同的哥哥 :给电容充上电,再把电容两极连上电感两极和二极管两极,电容容量要大,电压2V。缺点就是发光二极管会越闪越暗
2013年11月20日 14点11分
level 14
🐶依然逍遥💢
两管的无稳态啦,百度一下你就知道
2013年11月13日 15点11分
4
level 12
晴空一鹤1816
中断,延时就ok
2013年11月13日 16点11分
5
level 9
为谁而H
单片机延时
2013年11月13日 16点11分
6
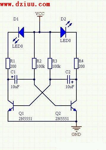
level 14
电路电器
图片来自:
电路电器的百度相册
2013年11月13日 17点11分
7
yu19952819
道谢……
2013年11月20日 12点11分
level 10
牲口才开电车
小菜一碟 构建一个简单的运放方波电路
2013年11月14日 07点11分
8
level 8
小威794
有图,但无法上。记得初二时有本杂书上就有一个。
2013年11月14日 13点11分
10
level 11
伪装13141
震荡
2013年11月20日 14点11分
11
level 12
fzguo
你是说呼吸灯吗
2013年11月20日 15点11分
12
知与谁同的哥哥
就是让一只二极管有规律的亮,灭
2013年11月21日 02点11分
level 12
y839893211
首先你得设计好能点亮LED的电路,之后是控制电路。闪烁你就得考虑频率了,20hz左右以下才能看到闪烁,这样你就计算好通电和断电(控制的话就是高电平和低电平)时间,就能实现闪烁。
2013年11月21日 14点11分
13
level 7
CY赤焰♋
路过帮顶
2013年11月21日 16点11分
14
level 12
yushuokai
买个闪光发光二极管就行了,通电就闪光
2013年11月23日 17点11分
15
1