【吧务】安室奈美惠吧 2010年 吧务管理条例 (大吧、小吧都进来~~~
安室奈美惠吧
全部回复
仅看楼主
level 12
hide玄 楼主
2010年04月25日 15点04分 1
level 13
以后都要按规矩办事,谁也不可以再乱来了
2010年04月25日 15点04分 2
level 12
hide玄 楼主
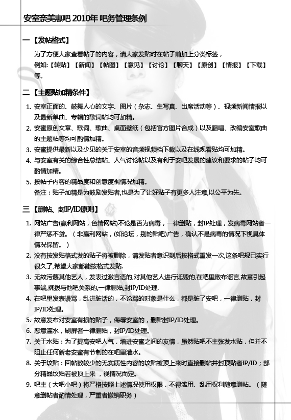
因为有敏感字,所以不能直接发文字。
图片由猫目女王样制作,希望各位大吧小吧都严格按照新出台的吧务管理条例行事,谢谢合作!
2010年04月25日 15点04分 3
level 13
现在帖子总算是有个规范的标准了~
希望各位好好努力吧~
2010年04月25日 15点04分 4
level 11
[Yeah]
加油!!
2010年04月26日 14点04分 5
level 5
LS请勿在提问汇总贴里发标点,下次再出现按恶意灌水处理。
2010年04月26日 14点04分 6
level 13
加油加油!!!!
2010年04月28日 10点04分 8
level 12
我的帖子又找不到了 按格式了的 要是给删贴的话有没有的提示的???别老莫名其妙找不到我的帖子呀
2010年05月17日 14点05分 12
level 13
回复:12楼
纯水贴,关于无法加入会员的问题已经有太多相同的贴,各吧主已经反复回答过,只是百度有时间差而已。
为加入贴吧而灌水请去专门的水楼。
首页大量此类贴刷版导致有实质内容贴大量下沉,故删除。
“7、关于水贴:为了提高安吧人气,增进安蜜之间的友情,虽然贴吧不主张发水贴,但并不阻止任何新老安蜜有节制的在吧里灌水。”有节制,但不包括被反复发的纯水帖。
2010年05月18日 15点05分 13
level 1
支持13楼!
2010年05月18日 16点05分 14
level 12
加进来了 HOHO 果然还是要等啊~~~~~
2010年05月19日 03点05分 15
level 13
加油啦。。。
大家要好好学习条例。。。。
2010年06月01日 04点06分 19
1