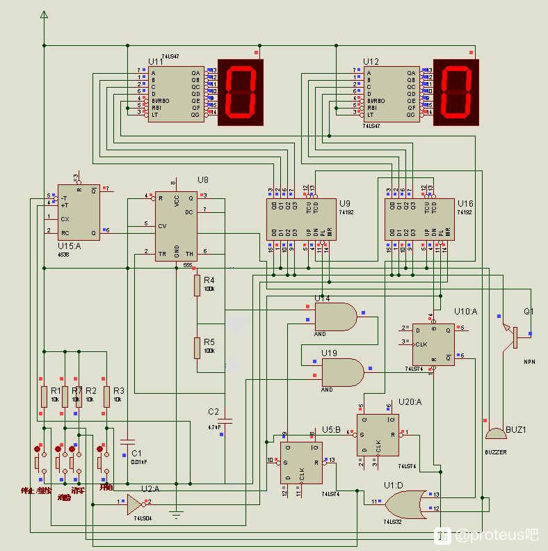
有没有大佬有篮球24s计时器仿真的
proteus吧
全部回复
仅看楼主
level 1
贴吧用户_5XPtVWb
楼主
有没有大佬有篮球24s计时器仿真的
2020年06月02日 13点06分
1
level 2
贴吧用户_5EVXPtZ
顶
2020年06月10日 14点06分
2
level 2
贴吧用户_5EVXPtZ
楼主课程设计做完了吗
2020年06月10日 14点06分
3
level 2
贴吧用户_5EVXPtZ
我跪求一个源文件啊啊啊啊啊啊啊啊啊啊啊啊啊啊
2020年06月10日 14点06分
4
level 8
lukexin98
程序源文件?
2020年06月10日 23点06分
6
贴吧用户_5EVXPtZ
嗯嗯
2020年06月11日 01点06分
level 2
贴吧用户_5EVXPtZ
有吗有吗 我已经要被折磨死了
2020年06月11日 01点06分
7
贴吧用户_5GDy8PP
带做设计,加我
2020年06月11日 02点06分
level 2
贴吧用户_5EVXPtZ
求一位学长or学姐,救救孩子
2020年06月11日 03点06分
8
贴吧用户_5XPtVWb
需要联系
2020年06月14日 08点06分
北方呀🌿
@贴吧用户_5XPtVWb
dd发我一份
2020年06月28日 11点06分
level 1
忆秋风🌿
楼主怎么联系,我也想要看一看
2020年06月24日 16点06分
12
level 1
秋球。
有没有已经有仿真文件的,求求各位漂亮姐姐帅气哥哥发我一份
2020年06月27日 07点06分
13
level 1
贴吧用户_Q11X1C1
help me
2020年06月27日 16点06分
14
level 1
炸毛小公举🌝
我也想要 楼主救我呜呜呜
2020年12月13日 01点12分
15
level 1
贴吧用户_Q4U4VEG
同求一份 楼主救救我
2020年12月14日 07点12分
17
level 6
柯欣电源科技
这么多人想要,有点心动想做一个出来
2020年12月14日 13点12分
18
1
2
尾页