纠结死人的走线。
zvs吧
全部回复
仅看楼主
level 12
ID不给看▫
楼主
走得通的走线感觉不爽,感觉爽的走线又走不通
2019年10月26日 06点10分
1
level 12
ID不给看▫
楼主
对称双差分,要求走线尽量对称,但是功率管要装散热器只能偏到一边,不对称了,不爽。
过孔电阻大,焊点在底层,大电流电源线不能走顶层,否则不爽。
过孔电阻,寄生电感大,顶层线分布电容大(和底层铺铜的重合面积大),弱信号线不想走顶层,但不走顶层就走不通,不爽。走底层要么就绕远路+缩小线径从引脚之间挤过去,干扰更大,更不爽。
顶层线和底层线交叉太多了,而且还是两条不同的弱信号线交叉,寄生电容耦合干扰啊,不爽
。不交叉又走不通
铺地铺成地环路了,不知是好是坏,不爽。
2019年10月26日 06点10分
2
level 12
ID不给看▫
楼主
其实瞎连都行接通了就能用,但就是不爽
2019年10月26日 06点10分
3
level 12
ID不给看▫
楼主
这是一个甲类功放,设计功率8Ω负载下5W,静态电流0.55A,电源±12VDC,仿真数据8Ω5W20khz下THD=0.003%。数据看起来很漂亮,但实际做出来不知还剩多少
2019年10月26日 06点10分
4
level 12
ID不给看▫
楼主
求高人指点
2019年10月26日 06点10分
5
level 12
ID不给看▫
楼主
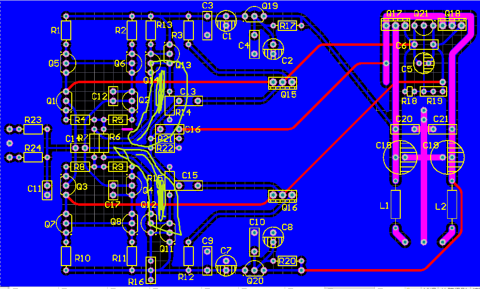
绿色圈内的铜箔究竟应不应该铺?和大面积地的连接只有一条细线,感觉像死铜碎块差不多。会不会增加线间干扰啊。
2019年10月26日 09点10分
6
level 8
al阿尔伯特😘
模擬電路不能覆地
2019年10月26日 10点10分
7
ID不给看▫
没有这说法吧,我知道要一点接地,但是我是规划好地路径之后再铺地的(把铺地删掉就能看到下面的地线),地电流不会乱走,(会沿着阻抗最低的路线走),也相当于一点接地。
2019年10月26日 11点10分
ID不给看▫
看楼下
2019年10月26日 11点10分
al阿尔伯特😘
@ID不给看▫
哦
2019年10月26日 11点10分
level 12
ID不给看▫
楼主
不铺地的时候是这样的,地路径还算合理把,输出地,电源地,输入地,反馈地,基本都一点接地(两滤波电容中点)了
2019年10月26日 11点10分
8
level 8
笑叹千年沧桑
模拟电路可以不铺地。铺地也要保证一点接地。首先设计好所有的地线,汇聚到一个低阻电源地节点,然后在需要铺地的地方覆盖铜箔然后再连接到同一点。不要直接全部铺地,使得所有的地线简单的,大块的连接在一起,这样就不是一点地了,电流走向就会混乱造成干扰。这是我的想法。
2019年10月26日 12点10分
9
ID不给看▫
有启发,改了点,楼下
2019年10月26日 14点10分
level 12
ID不给看▫
楼主
改成这样了,将地分割成几块,地电流就有条理点了。但是又发现了个问题,整个地线都是在滤波电感下走的。。。电感底下是不应该走线的(走了就相当于0.5圈的绕组,会感应到干扰的),但不在电感下走又走不通。。。。。。。。
2019年10月26日 14点10分
10
ID不给看▫
关键是将带有高频电流干扰的电源地和铺地隔开了,只在两电容中点和铺地连接
2019年10月26日 15点10分
level 12
ID不给看▫
楼主
还是不要中间那一小块碎铜了,感觉只有坏处,离差分尾巴线太近了(压摆幅约等于输入信号2Vpp左右),增加了寄生电容。
2019年10月26日 16点10分
11
level 12
ID不给看▫
楼主
又割断了两条小地环,q13和q11右边,不知这种小地环有没有必要割断。另外整个板子边缘也形成了一个大地环,也不知道有没有必要割断。左下角负电源处还有一个小地环,也割断吗?
2019年10月26日 17点10分
12
ID不给看▫
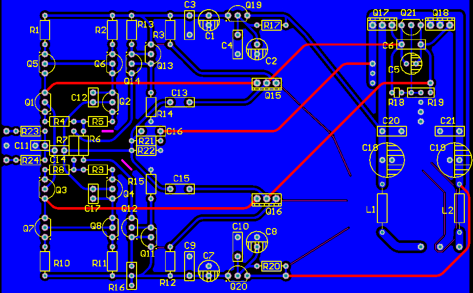
搞来搞去都在搞地线的问题,那几条顶层线还是没别的好解决办法
2019年10月26日 17点10分
level 11
🌊漂泊信天翁
试试0值电阻?
2019年10月28日 03点10分
13
ID不给看▫
在信号线上串0值电阻?
。比打过孔换层更坏性能
2019年10月28日 03点10分
level 12
ID不给看▫
楼主
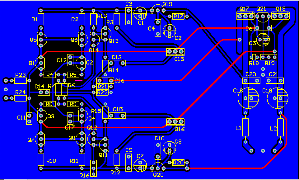
去tb问了一下商家发现我看上的滤波电容实际上是这么大,于是目前改成这样,顺便解决了电感下走信号地的问题,这个版本接近最终稿了。
2019年10月29日 13点10分
14
ID不给看▫
也不用分割地平面了,基本上电流路径都很分明
2019年10月29日 14点10分
1