为什么这个流水彩灯不会循环🔁亮啊 亮了一遍后就停下来了 ,
multisim吧
全部回复
仅看楼主
level 2
违规昵称bbu
楼主
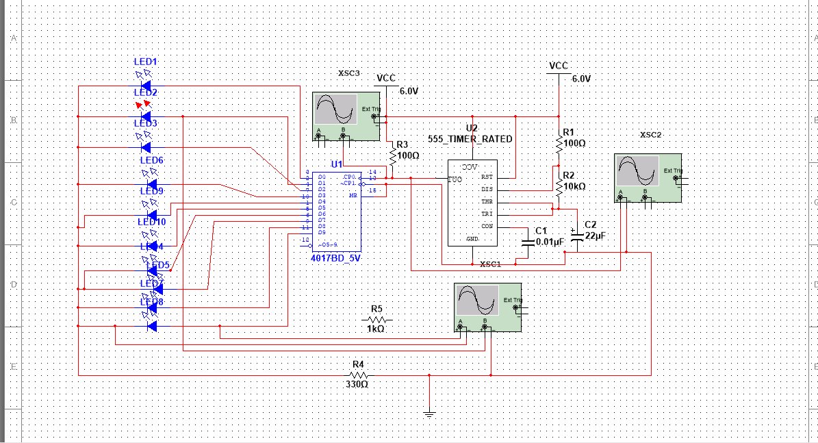
为什么这个流水彩灯不会循环🔁亮啊 亮了一遍后就停下来了 ,后面LED3常亮,求吧里大佬帮忙
2019年10月21日 02点10分
1
level 2
违规昵称bbu
楼主
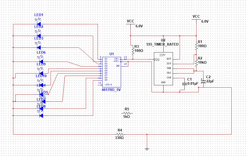
这个图去掉了示波器更清晰一点
2019年10月21日 02点10分
2
1