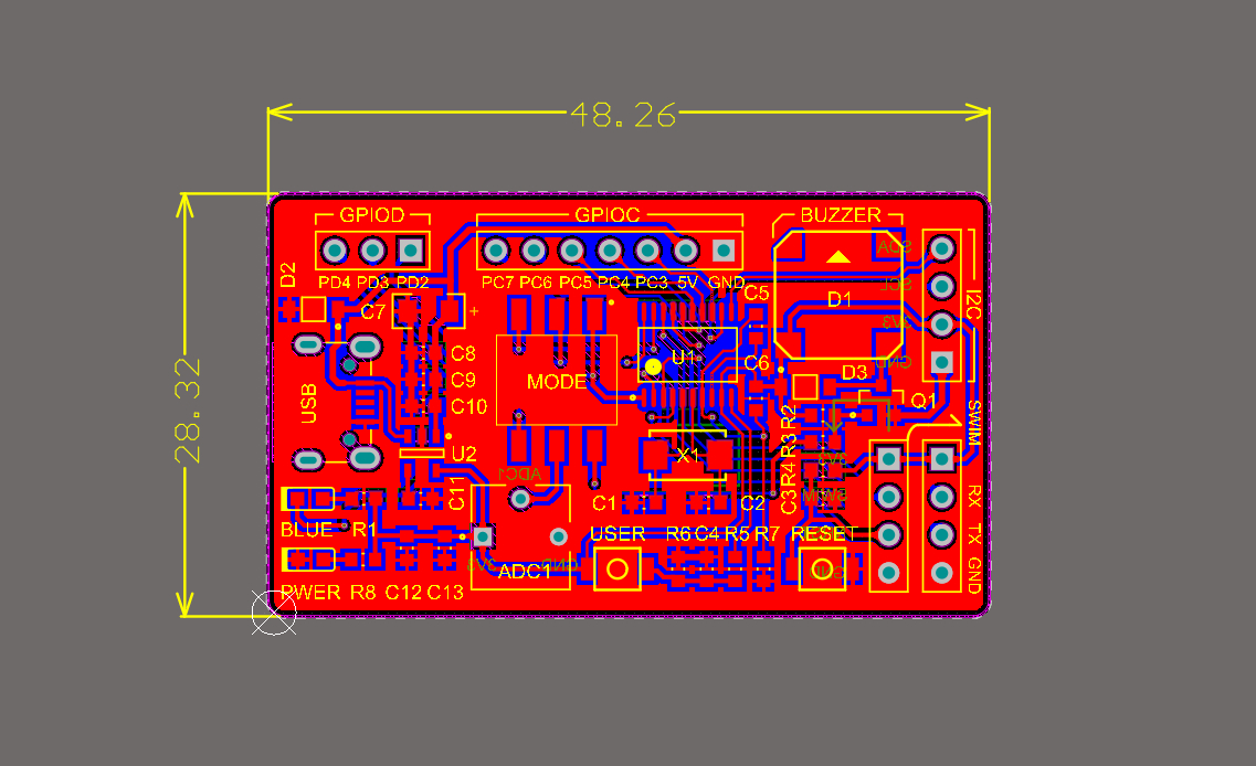
分享 STM8S003开发板工程文件原理图
stm8吧
全部回复
仅看楼主
level 1
guwanlioooo
楼主
2019年09月28日 10点09分
1
level 10
向未知探索
nice
2019年10月14日 00点10分
2
level 1
欧阳娜娜ლ
兄弟,有这个芯片的技术手册吗
2020年09月08日 00点09分
3
1