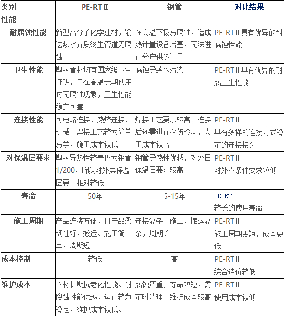
关于PE-RTⅡ管道的讲解
pe-rt吧
全部回复
仅看楼主
level 1
1232是打给
楼主
淄博洁林
——
2019年09月26日 00点09分
1
level 1
刘轶群呵呵
洁林PE-RTII型管施工前必须对生产直埋式保温管的厂家进行调研,进场后认真进行检验,对不合格的保温管拒绝使用。
2020年02月23日 08点02分
2
1