降级方法:先把手机升到安卓Q版本,再利用Q作为跳板回去,链接
vivonex吧
全部回复
仅看楼主
level 11
熊猫又不是猫ლ
楼主
降级方法:先把手机升到安卓Q版本,再利用Q作为跳板回去,链接放在评论区了
2019年08月02日 09点08分
1
level 11
熊猫又不是猫ლ
楼主
我降到了8.0最后一版,感觉比7.82版本舒服多了,外放问题也没了,耗电也好了
2019年08月02日 09点08分
3
要优雅的光芒
图片里最后一行字不是说请勿尝试其他下载的升级包,你就是先升到安卓那个q以后,然后直接下载安装那个最初版本的包,对吧?
2019年08月02日 13点08分
熊猫又不是猫ლ
@要优雅的光芒
嗯
2019年08月03日 04点08分
zichen2007天枰
是1.23.5么
2019年08月05日 04点08分
熊猫又不是猫ლ
@zichen2007天枰
嗯
2019年08月05日 05点08分
level 11
熊猫又不是猫ლ
楼主
至于其他版本的包自己寻找吧,我觉得够用了
2019年08月02日 09点08分
4
星光♫
降级成功之后再刷其他版本,还要再先刷一遍安卓Q吗?
2019年11月28日 10点11分
level 11
熊猫又不是猫ლ
楼主
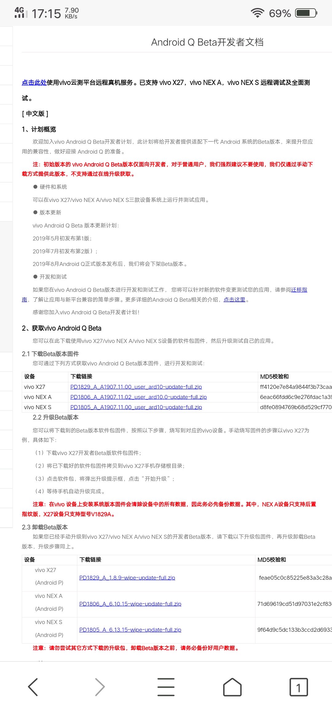
1.25包在vivo官网,详细看图
2019年08月02日 09点08分
5
熊猫又不是猫ლ
如果还找不到,链接上就有下载地址
2019年08月02日 09点08分
熊猫又不是猫ლ
1.235记错了
2019年08月05日 05点08分
level 12
幻梦10
棒
2019年08月02日 09点08分
6
熊猫又不是猫ლ
2019年08月02日 09点08分
level 5
洪ლoo
你的界面跟我不一样的
2019年08月02日 09点08分
7
熊猫又不是猫ლ
一样的
2019年08月02日 10点08分
level 5
洪ლoo
哪里有什么东西
2019年08月02日 10点08分
8
熊猫又不是猫ლ
那里下载固件就是1.25的包
2019年08月02日 10点08分
level 5
洪ლoo
你那个开发者文档链接是什么
2019年08月02日 10点08分
9
熊猫又不是猫ლ
那上面也有1.25的包,为什么你们就不能仔细看一下呢
2019年08月02日 10点08分
熊猫又不是猫ლ
就是Q的下载地址啊
2019年08月02日 10点08分
洪ლoo
@熊猫又不是猫ლ
萌新一个,我就说你发的文档有没有链接地址,我打开看看
2019年08月02日 10点08分
熊猫又不是猫ლ
@洪ლoo
嗯嗯,谁都是这样过来的
那个蓝色的就是下载链接,其实挺简单的
2019年08月02日 10点08分
level 1
梦里梦姓
必须双清吗
2019年08月02日 11点08分
10
熊猫又不是猫ლ
他自动双清
2019年08月02日 11点08分
level 6
运动员小张
A能降嘛
2019年08月02日 11点08分
11
熊猫又不是猫ლ
@优子yuko
没问题,这上面有a的版本
2019年08月02日 18点08分
优子yuko
我也想知道,我是nexa屏幕指纹版
2019年08月02日 16点08分
优子yuko
@熊猫又不是猫ლ
额我的是屏幕指纹版的a也能么,看了看只支持nexa后置指纹版本的啊
2019年08月04日 04点08分
level 6
运动员小张
有人A版的降级成功了能否扣一下我
2019年08月02日 11点08分
12
爱的就是你🎸
不能
2019年08月19日 03点08分
level 9
雪夜访戴
7.11.不是很好吗?
2019年08月02日 11点08分
13
Little佩0
你看微博,和斗鱼还有少数软件的进入动画
2019年08月30日 12点08分
level 8
要优雅的光芒
这个必须支持,楼主好人
2019年08月02日 13点08分
14
level 9
LZQ逍遥仁
收藏了
2019年08月02日 14点08分
16
level 5
洪ლoo
我也降到你这个版本了,看了你的图自己去搜的!!你玩和平精英吗画质可以开超清吗
2019年08月02日 16点08分
17
为梦想i
玩吃鸡都是,流畅+极限帧的,帧数比画质更重要,懂吗?而且感觉845现在玩吃鸡,复杂环境下丢帧好严重。还开高清画质,不得卡死。
2019年08月02日 17点08分
熊猫又不是猫ლ
@为梦想i
同流畅,极限帧
2019年08月02日 18点08分
为梦想i
@熊猫又不是猫ლ
但我感觉现在复杂环境下还有低电量下丢帧好严重啊
2019年08月03日 01点08分
洪ლoo
@为梦想i
我刚买回来是可以开高清的,还不卡,就是现在不行了,只能开最低所以不知道是手机问题还是游戏问题
2019年08月03日 02点08分
1
2
3
4
5
尾页