拉伸实验
workbench吧
全部回复
仅看楼主
level 2
宇峰666
楼主
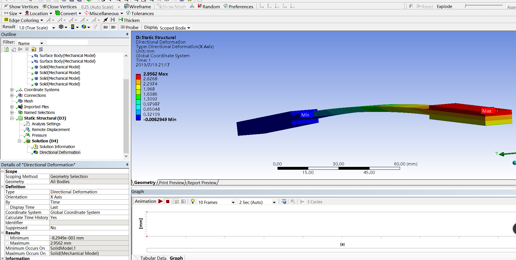
新手做拉伸模拟测试,一边固定约束,一边施加载荷拉伸,为什么会出现弯曲,跪求大神解释
2019年07月19日 13点07分
1
level 1
Cup的家
约束一下纵向位移
2020年04月15日 01点04分
3
level 1
清形势弃幻想🔥
你力方向弄反了
2020年04月16日 14点04分
4
1