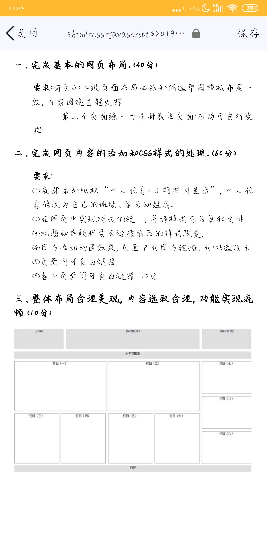
大佬救救孩子吧!做一个电影网页,用下面五个布局可细微变化。不
html吧
全部回复
仅看楼主
level 3
肖晓小笑哈
楼主
大佬救救孩子吧!做一个电影网页,用下面五个布局可细微变化。不用太复杂。用hbuilder做。求价格便宜
2019年06月21日 13点06分
1
level 8
平凡之凡人
这个不难
2019年06月25日 05点06分
12
1