level 1
贴吧用户_7ZCNJbG
楼主

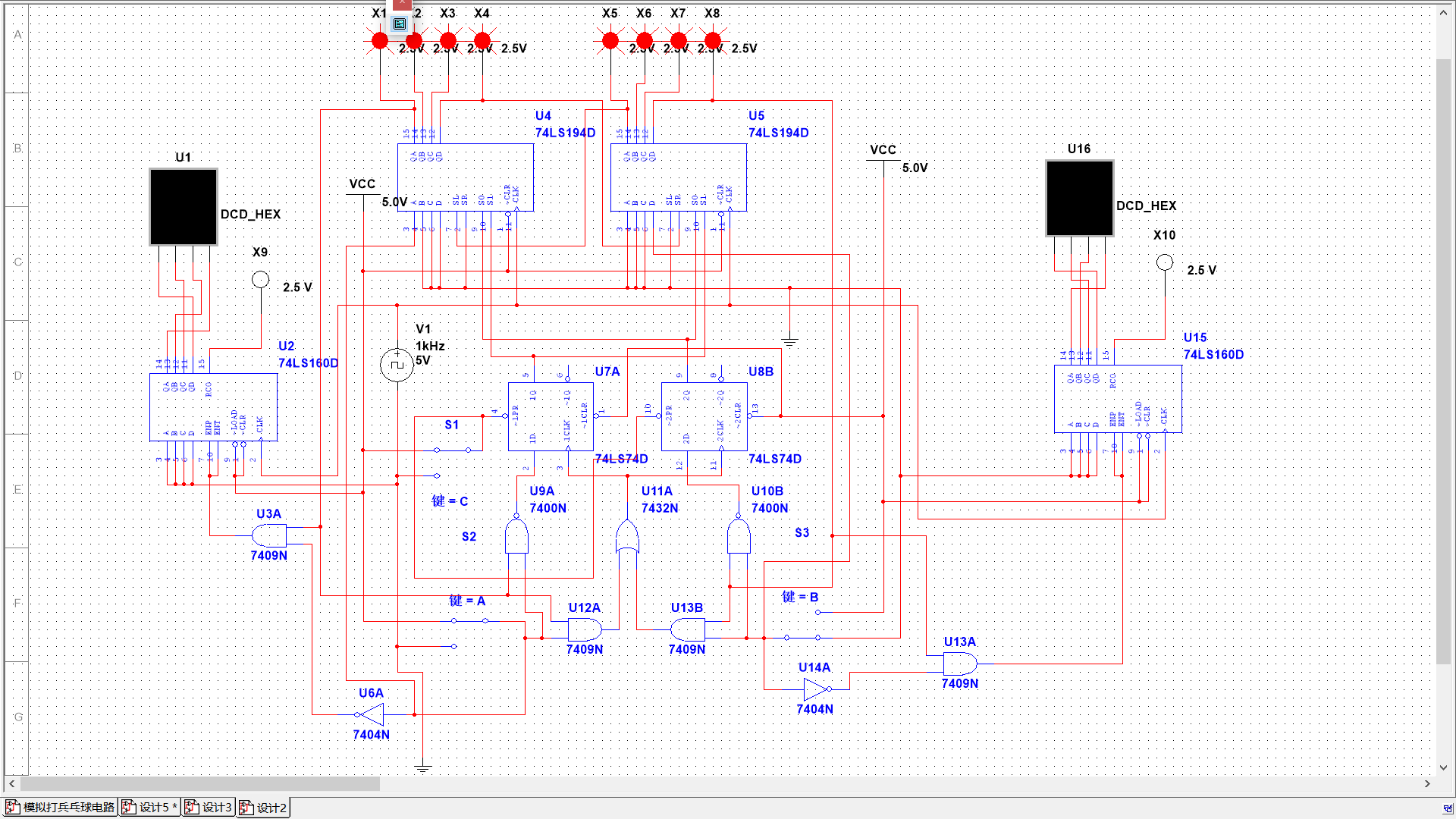
五. 乒乓球比赛游戏机1、 设计一个由甲、乙双方参赛,有裁判的3人乒乓球游戏机。2、 用8个(或更多个)LED排成一条直线,以中点为界,两边各代表参赛双方的位置,其中一只点亮的LED指示球的当前位置,点亮的LED依此从左到右,或从右到左,其移动的速度应能调节。3、 当“球”(点亮的那只LED)运动到某方的最后一位时,参赛者应能果断地按下位于自己一方的按钮开关,即表示启动球拍击球。若击中,则球向相反方向移动;若未击中,则对方得1分。4、 一方得分时,电路自动响铃3秒,这期间发球无效,等铃声停止后方能继续比赛。5、 设置自动记分电路,甲、乙双方各用2位数码管进行记分显示,每计满21分为1局。6、 甲、乙双方各设一个发光二极管,表示拥有发球权,每隔5次自动交换发球权,拥有发球权的一方发球才有效。教学提示:1、 用双向移位寄存器的输出端控制LED显示来模拟乒乓球运动的轨迹,先点亮位于某一方的第1个LED,由击球者通过按钮输入开关信号,实现移位方向的控制。2、 也可用计数译码方式实现乒乓球运动轨迹的模拟,如利用加/减计数器的2个时钟信号实现甲、乙双方的击球,由表示球拍的按钮产生计数时钟,计数器的输出状态经译码驱动LED发亮。3、 任何时刻都保持一个LED发亮,若发亮的LED运动到对方的终点,但对方未能及时输入信号使其向相反方向移动,即失去1分。4、 控制电路决定整个系统的协调动作,必须严格掌握各信号之间的关系。