24伏双管自激特斯拉线圈
zvs吧
全部回复
仅看楼主
level 9
欧阳铁蛋℉
楼主
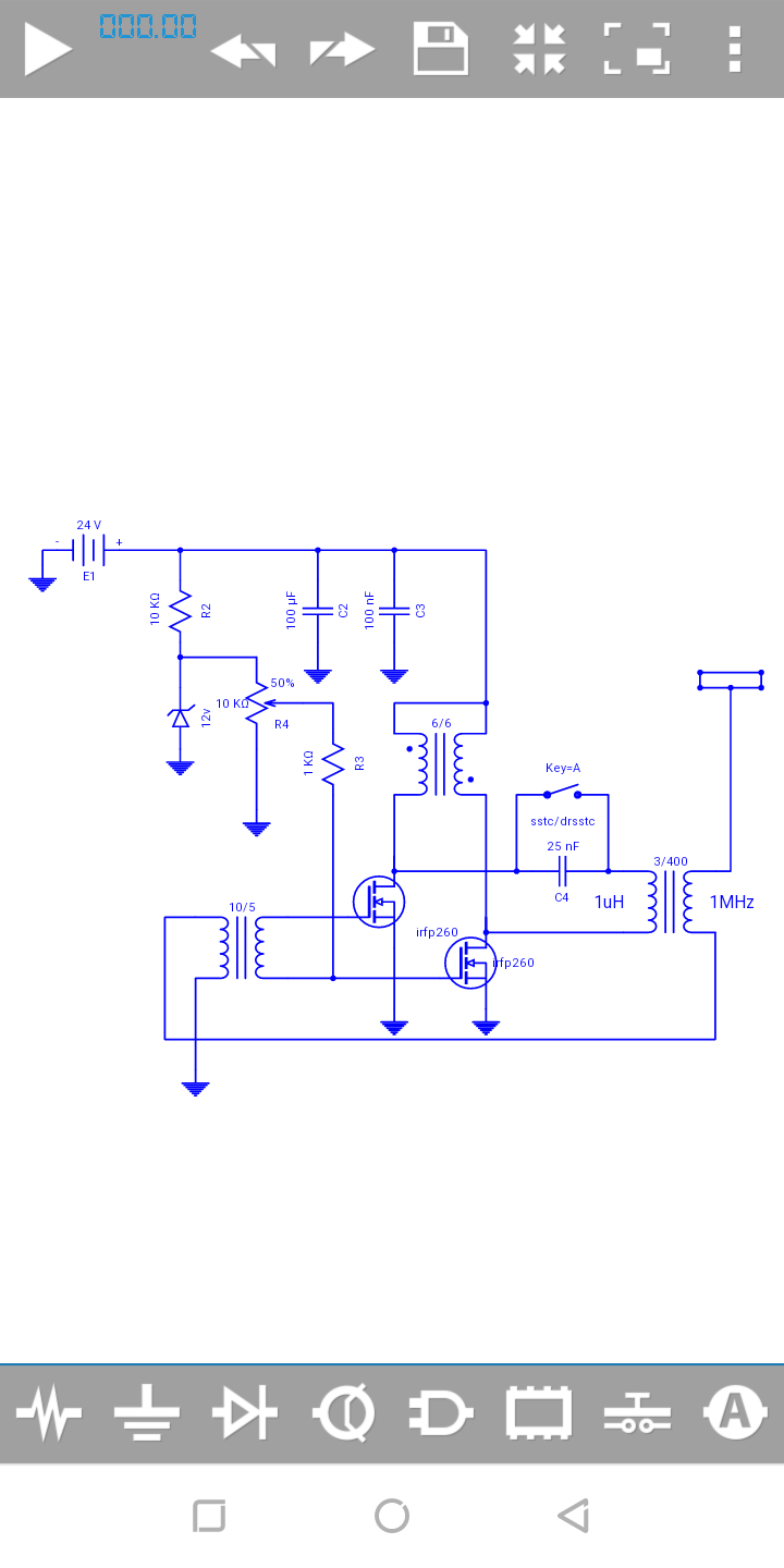
首先来个电路,结构是不是和zvs很类似啊
2019年06月15日 03点06分
1
level 9
欧阳铁蛋℉
楼主
6/6线圈一个,虽然我绕了7圈,请无视!
此线圈相当于一个6+6有中心抽头的电感
2019年06月15日 03点06分
2
level 9
欧阳铁蛋℉
楼主
反馈线圈一个,初次比10/5
2019年06月15日 03点06分
3
level 9
欧阳铁蛋℉
楼主
管子两个,我用的260
2019年06月15日 03点06分
4
卡骑士😜
主机插散热片吗
2020年05月09日 10点05分
level 9
欧阳铁蛋℉
楼主
测试电路所以也就不要好了
2019年06月15日 04点06分
5
level 9
欧阳铁蛋℉
楼主
——几分钟搞定!!次级线圈是以前pllsstc上拆的,频率为1MHz
——测试电压24v
——电路可以接成初级串联谐振模式,可以增大电弧,也就类似DRSSTC那样
2019年06月15日 04点06分
6
Mr学Ω
还以为你直接插市电
2020年08月17日 12点08分
level 12
ID不给看▫
啊,好,我喜欢的创新帖子!
2019年06月15日 06点06分
7
欧阳铁蛋℉
不热,,毕竟才24伏供电,,24伏这个大小的电弧,,我感觉,pllsstc也没这么大,效率很说明问题了
2019年06月15日 07点06分
ID不给看▫
@欧阳铁蛋℉
good
2019年06月15日 09点06分
level 12
ID不给看▫
管子热吗?
2019年06月15日 06点06分
8
level 9
欧阳铁蛋℉
楼主
忘了说!如果电路不工作,,那么可能是相位不对,,请更改初级,或者反馈的相位,即可
2019年06月15日 08点06分
9
level 8
笑叹千年沧桑
推挽式E类功放的典型应用,没啥特别的。把驱动方式改一改应该更好。
2019年06月15日 10点06分
10
欧阳铁蛋℉
这个电路我发出来,其实是送给新手玩家的,电路没什么优点,但胜在简单,效果也还可以,会看电路,焊接不了几下,基本就能玩,驱动方案自然好多可以选,,效果好也是大把,可是那就违背初衷了
2019年06月16日 00点06分
欧阳铁蛋℉
——说起来,也是一个网友的功劳,一次聊天,他说: ——“要是能把zvs电路应用到特斯拉线圈中就好了” ——我一听,觉得是个不错的想法,于是就有了这个电路,这个帖子算是实验帖子,电路也可能存在不完善的地方,个人也不打算进一步研究它
2019年06月16日 00点06分
ID不给看▫
一直看不懂E类,电感怼电感(电感电流不可突变,并且两个电感电流不一样)是怎么保证不会出尖峰的
2019年06月15日 12点06分
笑叹千年沧桑
@ID不给看▫
关于E类功放的原理已有多篇论文提到,你可以自行查阅。不过E类原理较为复杂,我其实也没真正搞清楚。不过,E类确实可以做到很完美的输出波形。比如楼下,我的实测,完美的ZVS和光滑的类正弦曲线。
2019年06月15日 15点06分
level 8
笑叹千年沧桑
2019年06月15日 15点06分
11
小猫娘XMN
这是安泰信什么型号的示波器,看着和我的有点眼熟
2024年07月08日 18点07分
level 6
贴吧用户_Q8316XA
双管自激发热怎样?还有这个电路反馈要接大地吗?
2019年06月22日 05点06分
15
欧阳铁蛋℉
电路已经画得很清楚了,不是吗??至于发热还行,温温的!
2019年06月22日 09点06分
level 11
励磁器狂人
很棒!有空我试试
2019年06月22日 14点06分
17
level 13
_____5_2_0
用什么电容?
2019年06月22日 14点06分
18
level 12
小蒋667
已经将有牛教主/中国科学家封禁10天
下次再犯民科 十循封禁 具体请看本吧顶置吧规
2019年06月22日 17点06分
19
欧阳铁蛋℉
谢了,这家伙似乎精神有些不正常,说话都神神叨叨的
2019年06月23日 02点06分
1
2
3
尾页