倚天结局及后记析读: 张周芷若,只想着只舍不得
武侠吧
全部回复
仅看楼主
level 14
从殷离“复活”开始,以新修版为准。
2019年05月31日 14点05分 1
level 14
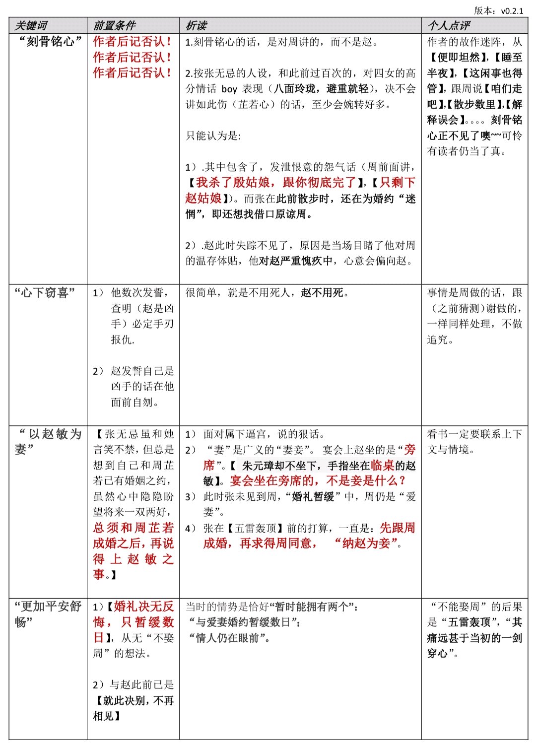
附表: 1
2019年05月31日 14点05分 2
[太开心]
2019年06月01日 07点06分
[呵呵][呵呵]
2019年06月07日 07点06分
level 14
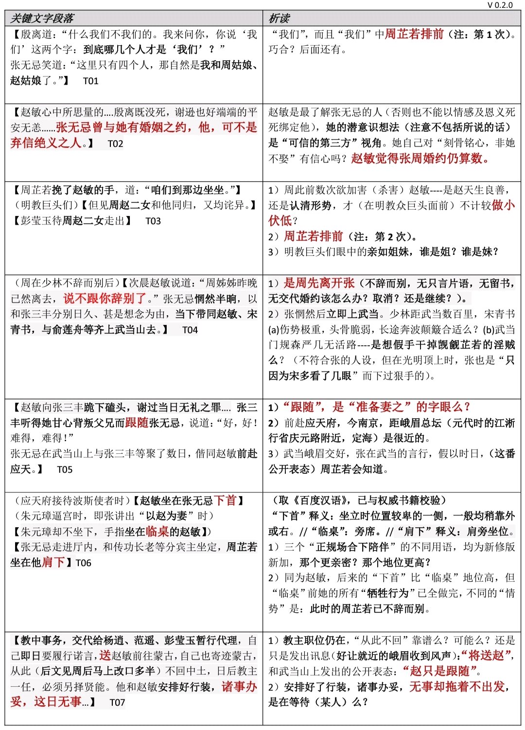
附表:2
2019年05月31日 14点05分 3
[呵呵]
2019年06月01日 06点06分
level 14
附表:3
2019年05月31日 14点05分 4
level 14
2019年05月31日 14点05分 5
呃~我是直接拉下来没耐心看它呢……
2020年05月26日 12点05分
level 14
周芷若的原型是夏梦,金庸想要在小说里,倾注对她的深情,来完成心灵的解脱。
(灵蛇岛事件前)她美丽,善良,温柔,矜持,外柔内刚,有气节,有担当(事业心),她曾对他好……她或许也倾心于他……所以他爱她,她是他生命中,唯一一个一见钟情的女子。
……
光明顶一剑穿胸,情感已释放到了极至----他是明教阵营里,最后一个能站着战斗的人,他若倒下了,身后千余明教教众,包括他的外公,舅舅,妹妹(杨不悔)…他们都要死…然而当他面对着她时,当她一剑刺来时,他别的什么事都忘了……他只想知道,她心里,是否有他……
……
之后,还能怎么写(他的深情)呢?
……
所以,
如果,她变成了“坏人”了呢?
如果,她背叛了他…她伤害甚至杀害,他和他的亲人呢?
如果,她背弃了他…她甚至已经成为别人的妻子了呢?
如果,有另外一个女子,跟她同样美丽,对他千依百顺,为他不顾一切(肯拋弃富贵,信仰,尊严,生命,家国…)
……
那样,他还会爱她么?
……
爱她么?
爱么?
附:
周芷若是所有女主中,从外型(身形修长,长裙曳地,清雅秀丽)和性格(见正文)都最像的。至于“黑化”,一是情节需要,二是寄托了受过伤害的情绪(岳灵珊同样伤害过令狐冲)。
1.金庸为夏梦量身写过剧本<绝代佳人>,女主如姬
1.1.女主如姬,外表同样为“身形修长,长裙曳地”
1.2.心上人都叫“无忌”
1.3.如姬盗符,芷若盗刀剑
2.夏梦为政治理想而从影,芷若同样热心“事业”。
3.夏梦性格(朋友评价)多为:善良,温柔文静,圆滑,外柔内刚。
2019年05月31日 14点05分 6
上图“身形修长,青裙曳地(周芷若)”的夏梦
2019年05月31日 14点05分
下图:夏梦与周邓
2019年05月31日 14点05分
@偶素一桶饭 也是呀[黑线]哈哈
2020年05月26日 12点05分
level 14
“认真谈过恋爱”的人,才能读懂倚天屠龙记,才能明白“两种爱”中何谓“真爱”。
2019年05月31日 14点05分 7
[太开心][太开心]
2019年06月09日 14点06分
2020年05月26日 12点05分
[哈哈][哈哈]
2021年03月28日 15点03分
level 13
[真棒][真棒][真棒]
2019年05月31日 14点05分 8
这里也有你[呵呵][呵呵]
2019年05月31日 14点05分
2019年05月31日 15点05分
@偶素一桶饭 突然发现你在这吧也13级[惊讶][惊讶]
2019年05月31日 15点05分
level 1
“沅有芷兮澧有兰,
思公子兮未敢言。”
喜欢芷若[呵呵]
2019年05月31日 14点05分 9
这吧好多熟人[呵呵]
2019年05月31日 14点05分
好多熟人[哈哈]
2019年05月31日 15点05分
level 1
路过
2019年05月31日 15点05分 10
[呵呵][呵呵]
2019年05月31日 15点05分
level 5
( •͈ᴗ⁃͈)ᓂ- - -♡
2019年05月31日 16点05分 11
level 4
何必读懂?只说好赖!小说当经,光怪陆离。
2019年06月01日 03点06分 13
[滑稽][滑稽]
2019年06月01日 03点06分
level 14
张无忌惘然半晌,以和张三丰分别日久、甚是想念为由,当下带同赵敏、宋青书,与俞莲舟等齐上武当山去——其实这个不应该强行解释成张无忌要借武当杀宋,张在全书中的形象就是一个不会做任何恶事的人(当然不代表不会偶尔产生恶念),当初他给宋疗伤的时候明确盼望宋死,但最终都没有过任何不利于宋的实际行为,那么在已知周并未嫁宋的情况下更没必要想办法害宋。但是否就是想上武当去向张三丰请教感情问题?这个说法其实更滑稽,向一个一百多岁从未婚娶几乎没有任何直接感情经历的老童男(除了传说中的暗恋郭襄之外)请教感情问题这是多么不可思议的一件事!但金庸写道“以和张三丰分别日久、甚是想念为由”,那就说明这个明面上的理由绝不是张无忌上武当的真实原因,那真实原因是什么?我觉得应该是想解决赵敏的问题,毕竟张无忌在最后是打算收容赵敏的(当然以什么方式什么名义收容另说)。但赵敏以往做下的那些事情不给个说法,张无忌就算想收容都不行,所以这个问题必须得到解决,因此金庸写道“带同赵敏、宋青书,与俞莲舟等齐上武当山去”——把赵敏排在第一位,也就是说这一趟主要是为赵敏才上武当山的,目的就是要解决她的历史问题。那么赵敏的历史问题解决了之后,未来张无忌要如何安排她呢?金庸也给出了明确的暗示——“张三丰听得她甘心背叛父兄而跟随张无忌”。张三丰听谁说的,当然是张无忌,张无忌原话是怎么说的不清楚,但听在张三丰耳朵里的意思主要有两个:第一、背叛父兄;二、跟随张无忌。什么样的女人才会背叛自己的父兄(客观上讲这种人能当正房吗)?什么样的男女关系才用跟随这两个字(主观上讲打算让她当正房吗)?如此赵敏的名分地位就一清二楚了,所以我说金庸给出的是明确的暗示,没直说,算是暗示,但暗示到这个份上了,跟把话说白了有什么区别?
可惜还是有人搞不懂。
2019年06月01日 06点06分 14
这个吧从来没来过,居然还能看见自己写的东西。[哈哈]
2019年06月01日 06点06分
level 1

2019年06月03日 07点06分 16
[乖][乖]
2019年06月03日 09点06分
level 11
你知道周芷若在金吧为何被狂黑吗,最主要的一个原因,那便是她在喜欢男主角的同时,竟还另有追求,有想做皇后之心的追求权力的梦想,而不像赵敏一般让自己的人生志向以得到男主的爱情为目的,为做跟在张无忌身后的舔狗而不惜叛国弃家的害死兄父。所以,你有感悟了不,你们还好意思去凭金古等人为傲地瞧不起玄幻,认为这垃圾题材不配与高贵的武侠相提并论不?!
2019年06月03日 16点06分 17
楼主说的很对,周芷若更像是正常、生活中的女性、女强人,她想要爱情,也想要事业,甚至认为事业大于爱情。而赵敏是具有女强人能力的恋爱脑、认定有爱情才有事业,为了爱情可以不要事业。这也是夏梦和朱玫的区别。
2023年04月13日 02点04分
有理[捂嘴笑]
2019年06月10日 12点06分
2019年06月10日 12点06分
角度刁钻😂😂😂
2019年07月11日 12点07分
1 2 3 尾页