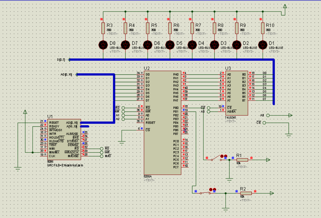
求救大神,本人想弄8255A控制led左右循环,但怎么做灯都
protues吧
全部回复
仅看楼主
level 1
Heyhito
楼主
求救大神,本人想弄8255A控制led左右循环,但怎么做灯都不亮,为什么8255A的输入是悬空,还有我的程序有错吗
2019年05月26日 11点05分
1
level 1
贴吧用户_Qb7AECD
8255a在哪找的
2019年06月25日 13点06分
2
Heyhito
proteus的元件库里直接搜8255a就走了啊
2019年06月25日 13点06分
level 1
贴吧用户_Qb7AECD
我就是找不到
2019年06月25日 13点06分
3
level 3
从来如此莫聪明
老哥,有没有8086控制4位流水灯的代码
2019年10月14日 14点10分
4
1