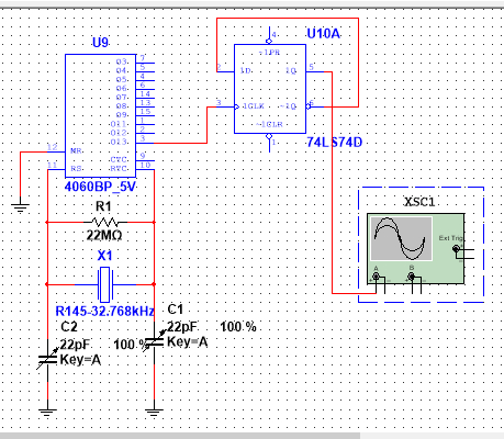
求助,为什么我的晶振没波形?
multisim吧
全部回复
仅看楼主
level 2
某去也 楼主
2019年05月26日 08点05分 1
level 2
某去也 楼主
而且那个传递速度每次从0.333开始,非常慢的速度0.001ms传送
2019年05月26日 08点05分 2
请问传递速度慢怎么解决的
2022年12月28日 09点12分
level 2
某去也 楼主
哪位大佬回答一下啊
2019年05月26日 14点05分 3
level 1
数电课程设计吧? 我也是这样连的,可我发现O13端的输出好像没有实现14分频
2019年05月27日 06点05分 4
我们老师说这个multisim晶振有点问题
2019年05月27日 12点05分
@某去也 那我就放心了哈哈哈 实物可以实现就行l
2019年05月27日 18点05分
level 1
你是哪个学校的呀,我也在做课设,查了很多论坛,最后统一说法是multisim做不了这个晶振仿真,我已经换成555了
2019年05月27日 16点05分 5
1