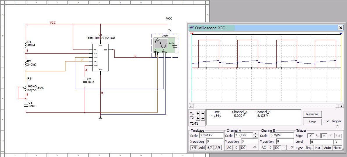
Multisim示波器应该怎么看啊,这几个数据的意义
multisim吧
全部回复
仅看楼主
level 2
羽弥🍭
楼主
Multisim示波器应该怎么看啊,这几个数据的意义
2019年05月24日 09点05分
1
level 2
羽弥🍭
楼主
。。。。。频率怎么算
2019年05月24日 11点05分
2
level 9
Leey🌵
timebase显示每格表示2ms,示波器上的方波一个周期占了1.6格,1.6*2=3.2ms,频率是周期的倒数,即频率是312.5Hz
2019年05月25日 00点05分
3
羽弥🍭
1.6是哪个格子啊
2019年05月25日 00点05分
Leey🌵
@羽弥🍭
一大格是5小格
,共占了8小格,8/5……
2019年05月25日 03点05分
1