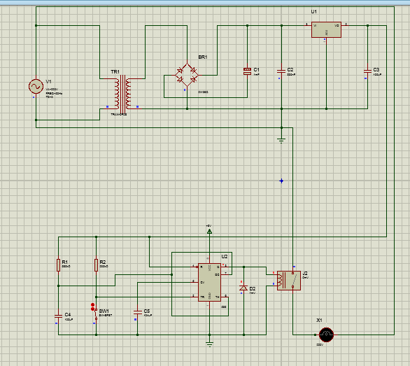
楼道触摸延时开关仿真R1、R2出现警报,实训求助!!!
proteus吧
全部回复
仅看楼主
level 1
Maffy000 楼主
2019年05月08日 02点05分 1
1