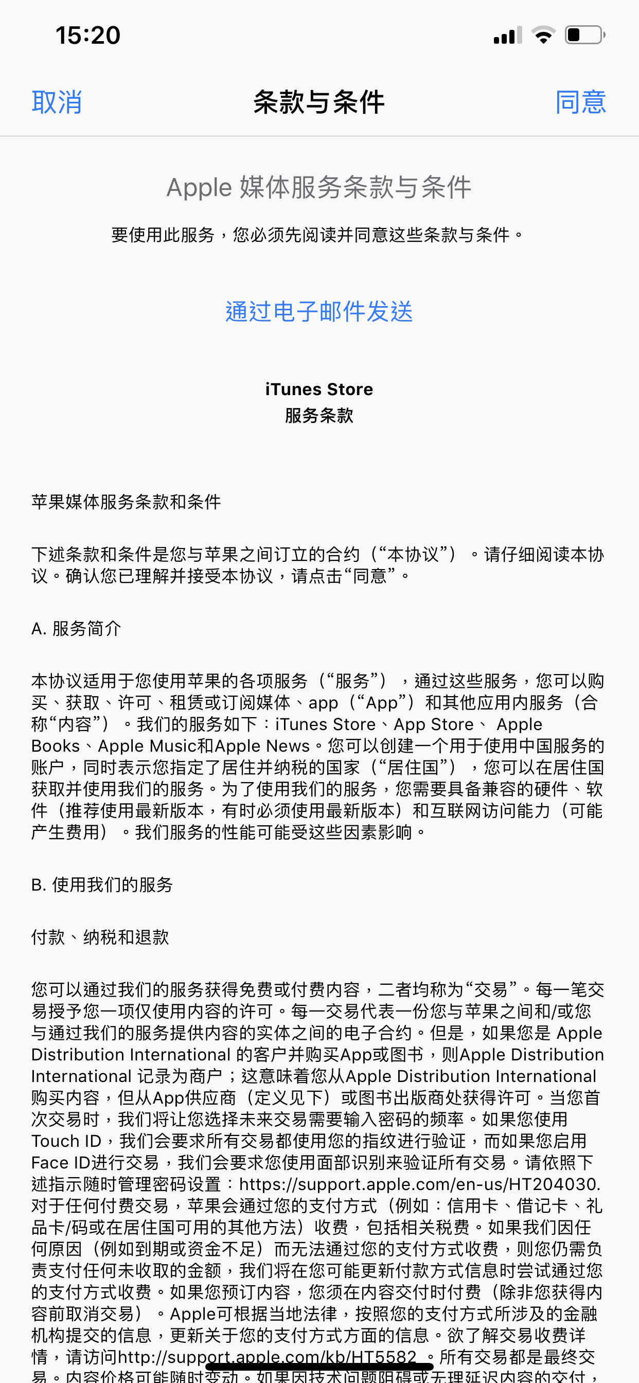
怎么回事一直显示重复Apple媒体条款与条件,无限重复摁,搞
ios12吧
全部回复
仅看楼主
level 3
瑞華行-
楼主
怎么回事一直显示重复Apple媒体条款与条件,无限重复摁,搞到下载不到任何东西。
2019年04月25日 10点04分
1
level 3
瑞華行-
楼主
顶上去
2019年04月25日 10点04分
2
level 3
瑞華行-
楼主
不是那些7p无聊贴
2019年04月25日 10点04分
3
level 9
Denon丶
我也是
2019年04月25日 10点04分
4
level 9
Denon丶
解决了吗
2019年04月25日 10点04分
5
瑞華行-
沒解決
2019年04月25日 10点04分
level 6
苍井不太空啊º
了解一下
2019年04月25日 10点04分
6
level 1
iwzmc
我也是
2019年04月25日 10点04分
7
level 4
聚立核Ω
苹果几?和我一样 哈哈哈哈
2019年04月25日 10点04分
8
level 4
聚立核Ω
看我帖子 我今天早上发现的 目前还没解决
2019年04月25日 10点04分
9
level 3
ACE剑仔
我也是 今天才出现 iPhonex
2019年04月25日 11点04分
10
瑞華行-
等修復吧唉
2019年04月25日 11点04分
level 9
悲歡自飲º
出bug了,等修复吧
2019年04月25日 11点04分
11
level 4
聚立核Ω
哈哈哈哈 放心了
2019年04月25日 11点04分
12
level 1
jonathandodo
我也是 今儿上午发现的 这可怎么办
2019年04月25日 13点04分
13
level 6
gj2050262
我也是才发现的
2019年04月25日 13点04分
14
level 14
浪里浪个当
系统bug
2019年04月25日 13点04分
15
1
2
尾页