倚天关键“情话”解读:张无忌“心里的那个姑娘”
周芷若吧
全部回复
仅看楼主
level 12
偶素一桶饭
楼主
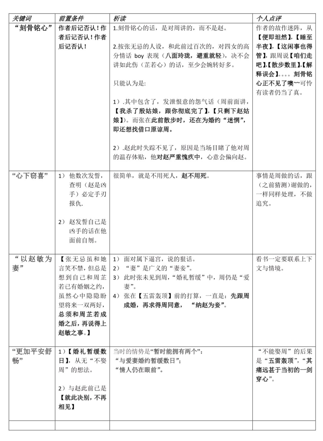
图
2019年04月24日 19点04分
1
level 12
偶素一桶饭
楼主
2019年04月24日 19点04分
2
吧务
level 11
贴吧用户_0UR6DQC
有理有据
2019年04月24日 20点04分
3
level 9
泰西和我滚床单
…
2019年04月25日 00点04分
6
level 8
拜仁是我的挚爱
楼主好贴,正在细看。话说,
转:张无忌躺在炕上,越想越担心,走到赵敏窗外,但听她呼吸调匀,正自香梦沉酣。
评:赵敏扯鼻鼾?窗外都能听到她的呼吸声?
2019年04月25日 02点04分
7
玄三逊
哈哈,角度刁钻
2019年04月25日 02点04分
anneka9of7
怎麼不是張教主內力深厚,所以耳聰目明
2019年04月25日 08点04分
level 8
闪烁的敌法
确实,刻骨铭心这句话伤人的很。我读到都震惊了,心疼我若
2019年04月25日 02点04分
8
时光缱绻如画😺
张对赵所谓的爱情,也是感动的成分较大。 毕竟他自己也说了,“赵姑娘为我舍弃一切,我岂能负她”, 明显是被感动,和赵一起也只是报答的想法吧。 至少从他“干脆利索快”地答应芷若提出的“终生不娶赵”这点来看, 他并没有多爱赵敏。 口中所谓的“刻骨铭心的爱”其实就是感动而已。
2019年04月25日 09点04分
时光缱绻如画😺
其实刻骨铭心用来形容爱情不太恰当, 古人用这个成语大多是表示“感激在心,不能忘怀”的意思, 我翻阅了大量的古文, 基本都是用来表达感激之情, 没见到用在爱情上的。 所谓“刻骨铭心的爱情”这种说法,难道是金庸开创的先河?
2019年04月25日 09点04分
时光缱绻如画😺
所以如果按照古人的用法去理解,“刻骨铭心的爱情” 翻译成现代语就是“让人感激感恩、不能忘记的爱”。
2019年04月25日 09点04分
偶素一桶饭
@时光缱绻如画😺
2019年04月25日 09点04分
level 7
霁月🍺
哈哈,又见可爱的表格君。
2019年04月25日 07点04分
9
偶素一桶饭
2019年04月25日 09点04分
level 12
偶素一桶饭
楼主
金庸吧:
https://tieba.baidu.com/p/6112060938?share=9105&fr=share&see_lz=0&sfc=copy&client_type=2&client_version=10.1.8.1&st=1556184754&unique=E354EDD9AC5962AC387481DB2F0183D9
2019年04月25日 09点04分
10
偶素一桶饭
多帮顶金庸吧呀
2019年04月26日 15点04分
level 3
_叶梓萌_
ddd
2019年05月01日 09点05分
11
level 8
夜雨3000😄
修正版
2019年05月12日 22点05分
12
level 8
夜雨3000😄
2019年05月12日 22点05分
13
level 7
霁月🍺
张无忌九阳神功+乾坤大挪移却难以控纵毛笔,真的很萌很欢乐,哈哈!
2019年05月13日 04点05分
14
挥洒缚群英
是啊,明写的是毛笔,实际上就是暗指哪怕张无忌武功再高,威望再重也掌控不了的那个人,或者说那个人的心
2019年05月13日 07点05分
偶素一桶饭
@挥洒缚群英
2019年05月13日 11点05分
level 3
却被时间掏了空
2019年05月14日 19点05分
15
1
2
尾页