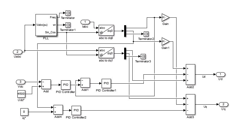
求助各位大佬,子系统封装有两个输出端口Ud,Uq请问怎么把他
simulink吧
全部回复
仅看楼主
level 2
秋风即墨º
楼主
求助各位大佬,子系统封装有两个输出端口Ud,Uq
请问怎么把他们变成图中的pulse
2019年04月23日 17点04分
1
level 2
秋风即墨º
楼主
求各位大佬解答
2019年04月24日 03点04分
2
1