对待妻妾,张无忌双标严重
周芷若吧
全部回复
仅看楼主
level 12
偶素一桶饭
楼主
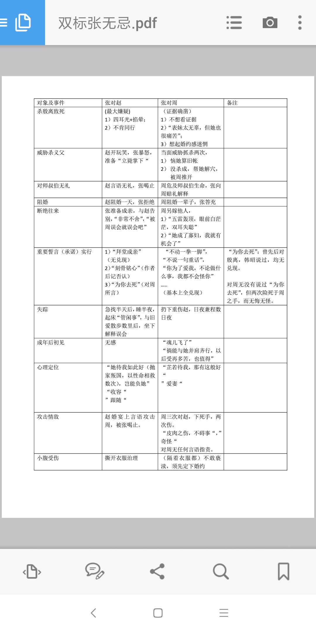
图
2019年04月17日 22点04分
1
level 12
偶素一桶饭
楼主
2019年04月17日 22点04分
2
level 5
还原世界wang
对待老婆当然跟对其他人是不一样的啊
2019年04月17日 22点04分
3
岸汀芷若💕
别人不服,就服你
2019年05月02日 00点05分
偶素一桶饭
好眼神
2019年05月02日 13点05分
黛山小耗子🐭
我觉得这是妻和妾的区别
2019年05月05日 08点05分
level 12
偶素一桶饭
楼主
冷
2019年04月18日 00点04分
4
level 9
贴吧用户_0ARZW2Q
哈哈
2019年04月18日 01点04分
5
level 10
安妮飚血😄
毕竟是周掌萌。
2019年04月18日 01点04分
6
level 5
猪畜联城吴妈绿花
爱的越深,伤的越重
2019年04月19日 06点04分
7
吧务
level 15
冥灵212121
最后一条亮点最大
2019年04月19日 07点04分
9
偶素一桶饭
2019年04月19日 07点04分
level 7
zwqwchenfeng
女神岂容亵渎。倒贴的当然随便一点。
2019年04月19日 08点04分
10
黛山小耗子🐭
亲,你也是林妹妹的粉丝吗
2019年05月05日 08点05分
zwqwchenfeng
当然了
2019年05月05日 14点05分
黛山小耗子🐭
@zwqwchenfeng
真好,求互粉呀
2019年05月05日 23点05分
zwqwchenfeng
好👌
2019年05月05日 23点05分
level 9
星空下卢娜
楼主这个做的真好,建议吧主加精品
2019年04月19日 11点04分
12
level 12
偶素一桶饭
楼主
书末“十年八年”的解读:
-对应文首:
便是刻凿在石碑上的字,年深月久之后也须磨灭,如何刻在我心上的,却是时日越久反而越加清晰?
-
“总有一天,你会知道,谁是你刻在心上的人,我已知道,我等你,也知道。”
-
----绝对不是红白玫瑰,周芷若不会这么俗,这么傲气的人,不会为此“微笑”满足。
金庸的水平,也不会在点睛的文尾,作如此无聊土气,关键是毫无余味的文字。
2019年04月19日 12点04分
15
level 8
花棠茶
约定那个笑死我了……
赵敏让小张悔婚
小张:我与周姑娘有婚约,如果听从你,岂不是违背了一个义字。我们当日有言在先balabalabalabala……
周芷若让小张不拜堂
小张:好!
2019年04月19日 12点04分
16
偶素一桶饭
2019年04月19日 12点04分
level 13
汉水舟峨嵋月
这个表格总结不错啊,楼主牛!
2019年04月19日 12点04分
17
level 13
汉水舟峨嵋月
我是有点社会阅历后感受到的,不能听别人说什么就当是什么了,做了什么才能决定他是什么。
2019年04月19日 12点04分
18
偶素一桶饭
特别是潜意识做的。话不可靠,想的也未必可靠(因为某种情势下会“想错”)。
2019年04月19日 12点04分
偶素一桶饭
2019年04月19日 12点04分
花棠茶
金老是真6……他想告诉女孩子,男人的嘴,骗人的鬼
2019年04月19日 12点04分
汉水舟峨嵋月
对的,不然金庸怎么会在后记里否定刻骨铭心,新修结局张无忌根本没有选择伴侣,现在其实挺同情小说赵敏的。
2019年04月19日 12点04分
1
2
3
4
5
尾页