真有意思啊,CGIAG,这样显得很有水平是吧?先前我是说,如
科学无神论吧
全部回复
仅看楼主
level 5
深思黯淡
楼主
真有意思啊,CGIAG,这样显得很有水平是吧?
先前我是说,如果拿出证明有神,你是否就信了呢?(这里的证据,指的是确切的证据,而且是如果拿出来,聪明点总不会闭眼否认吧?)
然而,结果是,他说信不信是他的事,的确是他的事。但是这样的态度是不是表明他本就不是为了去验证“神存不存在”的问题,而是另有企图。
假如,科学提出一个问题,一种观点,并拿出确切的证据。毫无疑问,在这个保证下,我做为宗教者,也会承认。
2019年04月07日 07点04分
1
吧务
level 14
辉夜夜夜夜夜ლ
有确切证据拿出来就完事了,他不看我看
2019年04月07日 07点04分
3
深思黯淡
如果你是谦虚的态度,拿出来也无妨。这种态度是对所有事物与人的尊重。只要你愿意,我可以拿出来,准备好了吗?
2019年04月07日 07点04分
辉夜夜夜夜夜ლ
@深思黯淡
别前戏了,限你10分钟,不然封了
2019年04月07日 07点04分
level 6
超级睡眠不足
我对能证明神存在的证据很感兴趣,LZ还等什么,快发出来啊,只希望这次不要还是让我失望的炒冷饭。
2019年04月07日 07点04分
4
深思黯淡
你真的是为了想知道神存不存在吗?
2019年04月07日 07点04分
超级睡眠不足
@深思黯淡
为什么不呢
2019年04月07日 07点04分
超级睡眠不足
@深思黯淡
有干货就拿出来
2019年04月07日 07点04分
level 11
真实疯了
结果证据还是拿不出来?
2019年04月07日 07点04分
6
level 5
深思黯淡
楼主
证明神存不存在,首先要定义神是什么,什么属性。因为每个人接触的概念与环境有关,所以每个人的概念中的神也是不完全一样。这边定义“神”,为万物的本源,也就是一切的一切的源头
2019年04月07日 07点04分
7
超级睡眠不足
能不能准确点下个神的定义。写的这么含混是几个意思啊,先给自己找好退路吗?
2019年04月07日 08点04分
level 5
深思黯淡
楼主
不用问源头的源头的问题,这样子也没什么意义。
“神”与“道”相似,但又有不同之处,有意识,或者说它本就是意识。于是因着有规律的意识,生成宇宙初始。
宇宙基数很大,但生物生成概率极其小。地球生成之初,没有生命,要在地球上出现生命基本单位的概率也是很低的,米勒实验有做过,尝试生成氨基酸,实验环境并非实际地球最初环境,而且最初环境下氨基酸行成也是会迅速分解,米勒实验产生了氨基酸,但是这是有“意识”的参与,并且比自然生成氨基酸还多了不少条件
2019年04月07日 08点04分
8
YoruHaG寄葉小G
如果人以外有意识那么这个意识是怎么与你沟通的?
2019年04月07日 08点04分
深思黯淡
@YoruHaG寄葉小G
这个意识,你可以这么想。既然有一个比你纬度高的意识,那么人必然是唯独低的意识。假设要让蚂蚁知道你想要做的,显然蚂蚁听不懂也不知道,但是你有一个想法,想让蚂蚁走,你不可能抓着它走,你可以通过放置食物让它走过来。
2019年04月07日 08点04分
深思黯淡
@YoruHaG寄葉小G
还有一种,就是你拥有能力,带着人的意识,去变身为蚂蚁,并且也拥有蚂蚁的意识。于是你就能和蚂蚁交流了(全程打比方)
2019年04月07日 08点04分
YoruHaG寄葉小G
@深思黯淡
于是你就是蚂蚁能与蚂蚁沟通交流?
2019年04月07日 09点04分
吧务
level 14
辉夜夜夜夜夜ლ
如果没猜错,又是钟表匠理论
2019年04月07日 08点04分
9
真实疯了
基督徒根本不懂什么叫“证据”和“证明”
2019年04月07日 08点04分
超级睡眠不足
你没发现LZ逻辑中的一个重大漏洞吗?先定义神是【为万物的本源,也就是一切的一切的源头】,然后马上推翻自己的话【不用问源头的源头的问题,这样子也没什么意义】。什么样的逻辑思维会这样思考问题?
2019年04月07日 08点04分
深思黯淡
@超级睡眠不足
道可道,非常道。我们只能止步于源头,因为我们人的意识有限,还无法理解那个常道的状态,只能说,那就是源头,没有什么使这个源头出现
2019年04月07日 08点04分
深思黯淡
为什么“又是钟表理论”?
2019年04月07日 08点04分
level 11
真实疯了
半天了,还是没证据
2019年04月07日 08点04分
11
level 6
超级睡眠不足
LZ哥们,听我一句劝,你真的不适合布道或和人讲道理证据,趁年轻快改行吧。
前后矛盾漏洞百出的证据也就你把这当证据,如果要让别人信服,出示的证据就必须是能经得起推敲的证据,你所缺的不光是专业知识,还有基本常识,当然还有要多看点书,别被人笑都不知道为什么被人笑。
2019年04月07日 08点04分
12
深思黯淡
你说的没错,学识还尚浅,对于你们科学研究的人,我还是蛮佩服的。你们也同样是在学习路上,理性上,我也倒想学到如此完美的程度。只不过,我说的没有丁点儿正确?
2019年04月07日 08点04分
超级睡眠不足
@深思黯淡
什么叫丁点儿正确?如果一句话表达出三个信息,因为其中只有一条信息是假的,那么我们就要全盘相信这句话?
2019年04月07日 08点04分
深思黯淡
@超级睡眠不足
明白明白,我想说的是,因为其中有假,全盘否认?
2019年04月07日 08点04分
超级睡眠不足
@深思黯淡
如果你吃饭吃出半条虫子,是不是非得把另半条虫子找出来才能证明饭里有虫子?
2019年04月07日 08点04分
吧务
level 14
YoruHaG寄葉小G
点评一下吧,楼主以一种形而上学的思维模式论证有神灵的存在,这是可取的。但是这种论证得不到形而下学的支持。例如无法论证出发展运动的客观规律。所以是非理性的。
2019年04月07日 09点04分
13
深思黯淡
谢谢你的点评,有知识的人确实不少,令本人自觉羞愧
我还是得学很多才行。
2019年04月07日 10点04分
level 11
临界Z零点
宗教徒最大的睿智就是神需要他证明
2019年04月07日 10点04分
14
level 1
次级元素
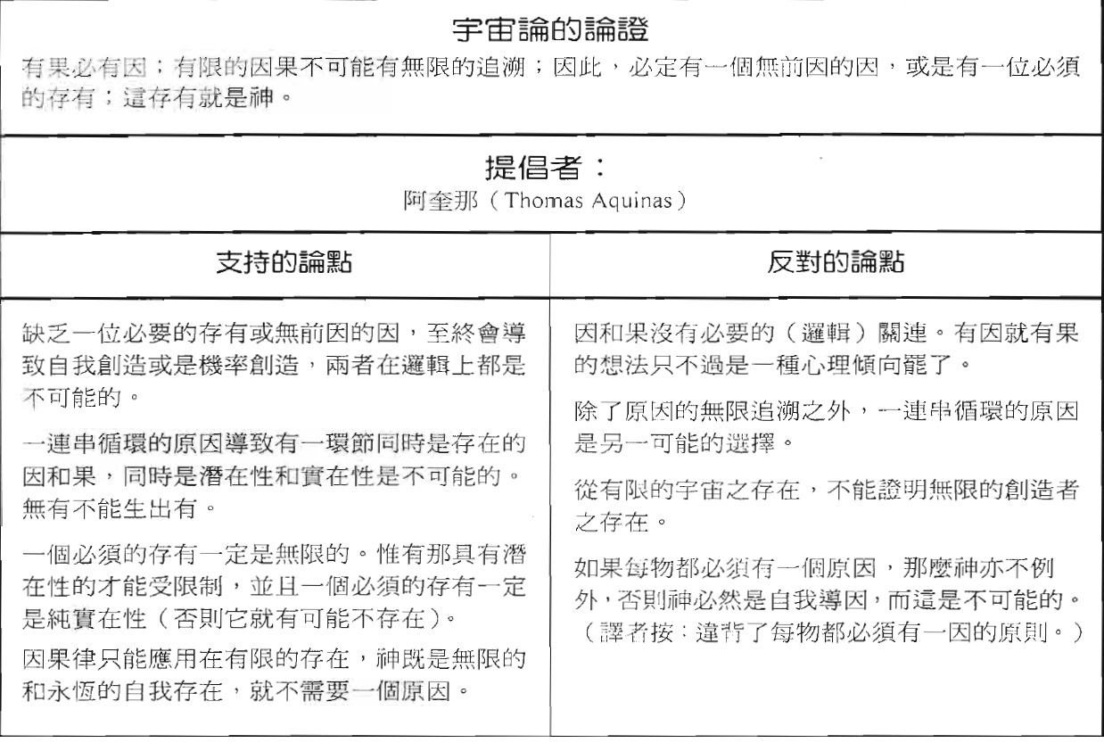
上帝的证明?关于这个你们的神学不是早就做过很多功课么(当然是否有效就另说了),比如以下有代表性的几种(给个简表,具体不展开):
2019年04月08日 00点04分
15
level 12
nddian
我有证明神存在的证据,我亲眼所见,上帝也好,其他什么神也好都是由更高生命纬度的斡觑创造的,另外斡觑对上帝或者其他神创造的东西不感兴趣
2019年04月08日 04点04分
16
level 7
召唤女巫◆
是的,没错,生命不可能凭空产生,一定是飞天意面大神创造出来的,这点我很赞同楼主
2019年04月08日 15点04分
17
level 7
召唤女巫◆
一天,飞天意面大神说,我想 草 耶稣他🐴便生出来了耶稣
2019年04月08日 15点04分
18
1
2
尾页