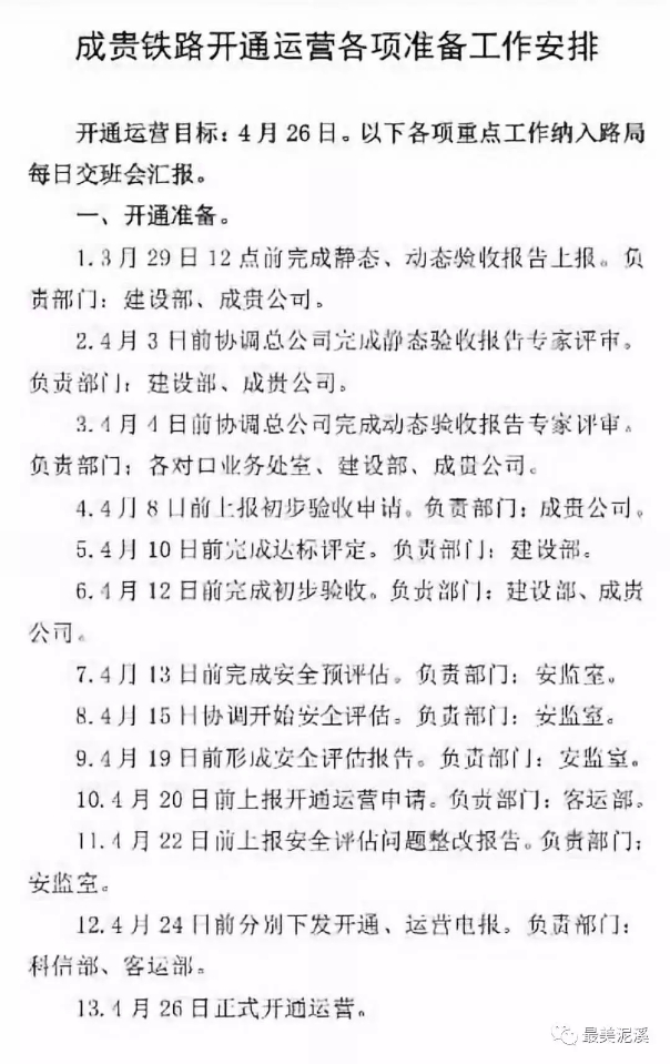
成贵铁路开通运营各项准备工作安排
成贵高铁吧
全部回复
仅看楼主
level 9
小菜→→碟
楼主
2019年04月06日 00点04分
1
level 14
贴吧用户_007PWyP
感谢楼主分享
2019年04月06日 00点04分
2
level 14
engrave_lmr
楼主要搞事吗
2019年04月06日 00点04分
3
小菜→→碟
我只是搬运工
2019年04月06日 00点04分
level 7
非非的老豆
假消息,铁总发布的才算
2019年04月06日 00点04分
5
贴吧用户_Q1PeARe
虽然铁总是要最后下电报开通的 但是铁路局集团和建设单位成贵公司的安排也是真的哈 没有下面的准备和推进 铁总下文开通也没用哈
2019年04月06日 01点04分
趙走走
我发现这位老哥发的贴基本都是负能量的
戾气不要那么重嘛,看开点
2019年04月06日 01点04分
没事找有事º
讲的对,铁总的消息也是从下面上去的,上面只是命令就可以了
2019年04月06日 01点04分
非非的老豆
@没事找有事º
陈述事实而已,我都巴不得马上开通
2019年04月06日 01点04分
level 10
C0102S01
又来一个深水炸弹!
2019年04月06日 00点04分
6
level 7
Jehova👹
看水印。
2019年04月06日 00点04分
7
level 12
马湖金沙狼
牛逼
2019年04月06日 00点04分
8
level 1
婉拒热巴数次🙈
噢耶,26号能去成都了可以告别大巴车了
2019年04月06日 01点04分
9
level 7
萝莉号码♋♋♋
管内的铁路调图就只需要当地铁路局发布
2019年04月06日 01点04分
10
txc645262
新线都是由铁总发布的
2019年04月06日 01点04分
level 14
清风明月🍎记
希望中间县级站也停靠列车
2019年04月06日 02点04分
11
level 7
Jehova👹
县级也停靠了话。成都车基本上就没饭碗了
2019年04月06日 02点04分
12
汪洋jwy
有站为什么不靠停修来玩的吗?
2019年04月07日 15点04分
level 8
🌹静待花开🌸
赞一个
2019年04月06日 08点04分
14
level 8
可曾记得恨220
我要抢票
2019年04月07日 05点04分
15
level 1
Exia毒刺
真的假的噢
2019年04月07日 09点04分
16
😈CRH2A
真的
2019年04月07日 10点04分
level 13
芥茉辣眼😈
五星好评!
2019年04月07日 10点04分
17
1
2
尾页