几个大版本前的萌新回坑求配装备或者有什么装备思路求x,回坑就
崩坏学园2吧
全部回复
仅看楼主
level 11
♬牧濑红莉栖♬
楼主
几个大版本前的萌新回坑求配装备或者有什么装备思路求x,回坑就把界限给7⭐了
2019年03月01日 04点03分
1
level 13
-羡慕的要死-
辣鸡屋换个凝视,魔术师七星
2019年03月01日 04点03分
2
level 16
神奈小可爱🎀
慢慢看吧
2019年03月01日 04点03分
3
♬牧濑红莉栖♬
谢谢大佬
2019年03月01日 04点03分
level 13
喵帕斯1💤💤💤
垃圾屋换凝视,魔术师七星,魔凝纹300晨星
2019年03月01日 04点03分
4
level 6
live丶沂💕
大佬,社团5313欢迎您,里面有许多萌新给您讲解
2019年03月01日 05点03分
5
level 11
🌟二階堂真紅🌟
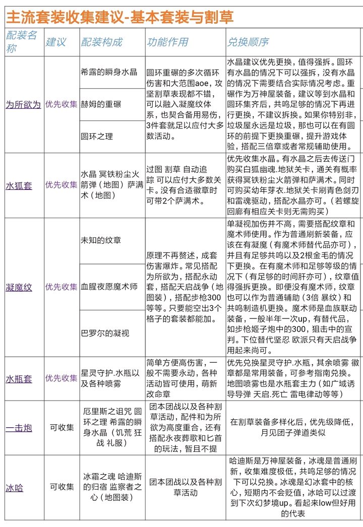
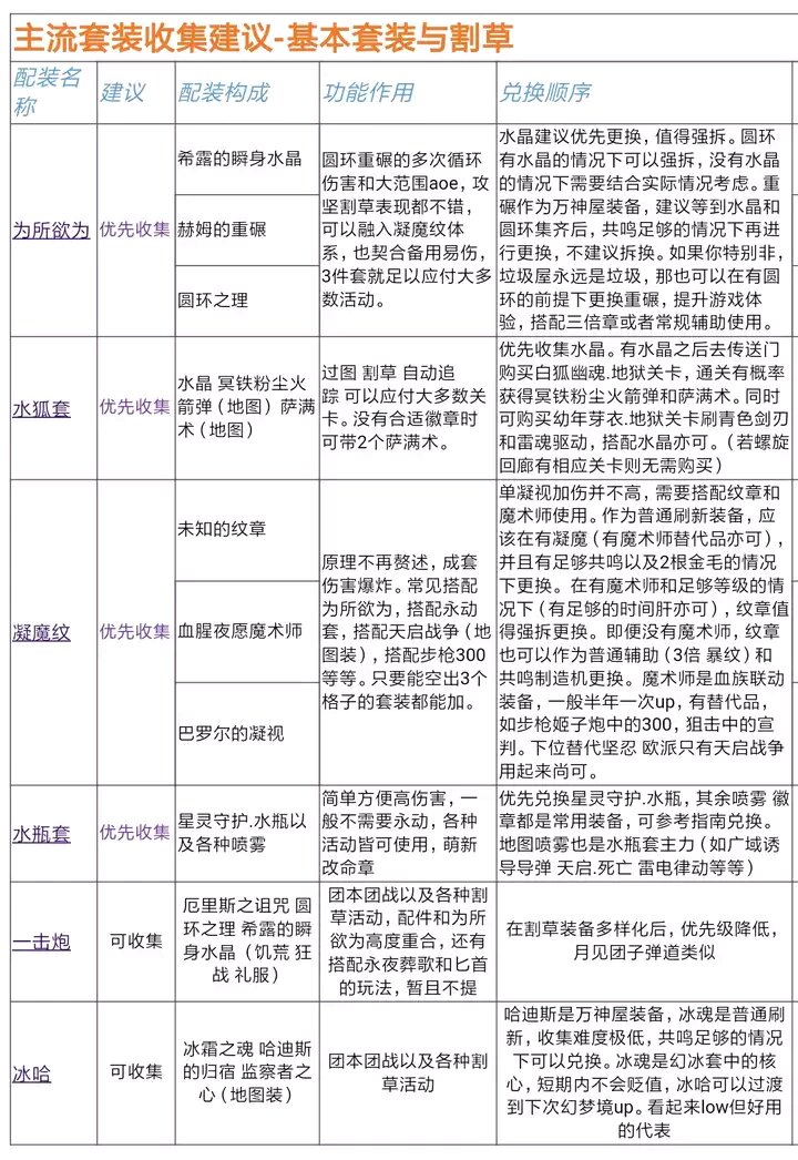
先凑主流套 水重圆 魔凝纹 幻冰怪
水晶别乱抽 要抽前先来吧里问问
2019年03月01日 06点03分
6
level 11
🌟二階堂真紅🌟
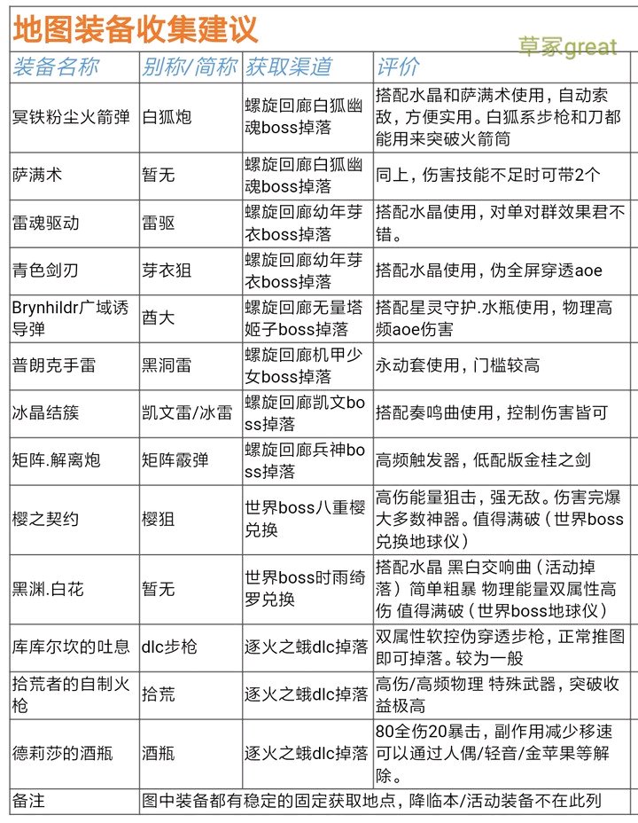
如需攻略整合贴看
@神鬼战记
如需装备基本了解看
@-草冢-
的评测
如有问题可在下方询问我
2019年03月01日 06点03分
7
♬牧濑红莉栖♬
谢谢大佬
2019年03月01日 06点03分
1