求大佬告知为何LCD屏不显示
proteus吧
全部回复
仅看楼主
level 4
肉末茄子🐷
楼主
2019年02月16日 11点02分
1
level 1
liguan94
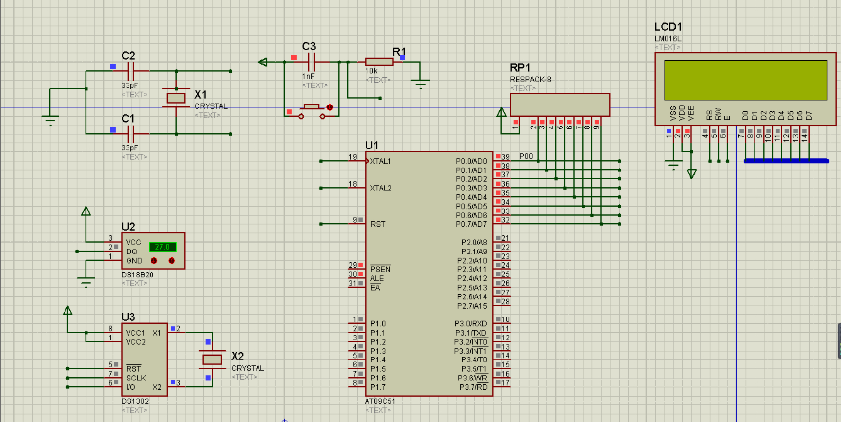
你的总线没有连接到单片机上
2019年02月16日 12点02分
3
肉末茄子🐷
总线怎么连啊
2019年02月17日 00点02分
level 13
pcdian
没有写标号
2019年02月16日 12点02分
4
肉末茄子🐷
标号该怎么写啊
2019年02月17日 00点02分
level 4
肉末茄子🐷
楼主
老师给的图就是这样的
2019年02月17日 00点02分
5
liguan94
接排阻的连线还加的有网络标号,你的没有加
2019年02月17日 02点02分
pcdian
老师这个有标号
2019年02月21日 09点02分
level 9
54miniz2
液晶D0到D7你得标上号它才能连接到对应的IO口呀
2019年02月21日 15点02分
6
1