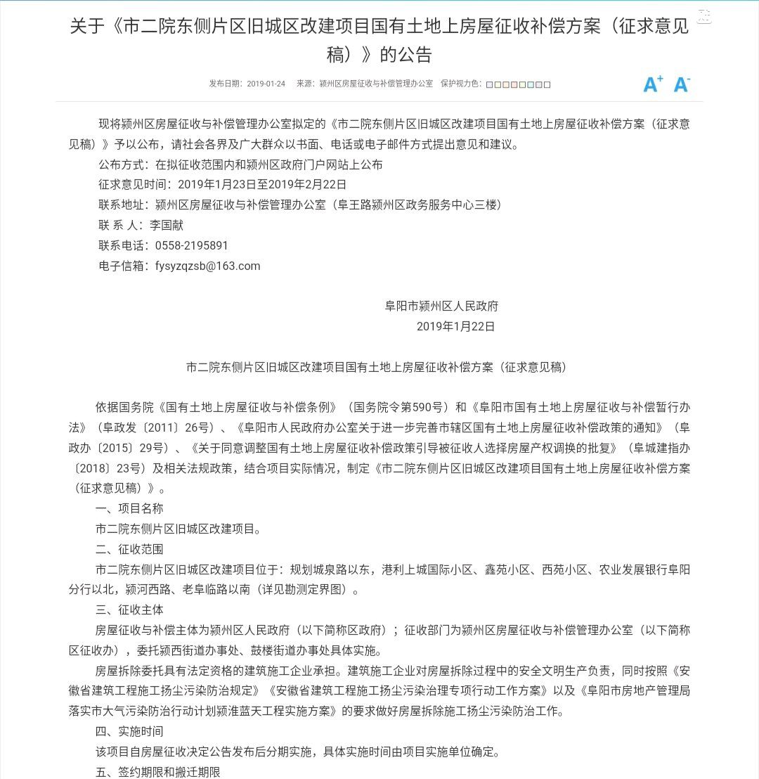
2019新拆政策迁出来了,颍西大时代来临!
阜阳吧
全部回复
仅看楼主
level 15
阜阳帝
楼主
2019新拆政策迁出来了,颍西大时代来临!
2019年02月03日 01点02分
1
level 15
我是脑残咋办
知道了。
2019年02月03日 01点02分
2
阜阳帝
你发了
2019年02月03日 01点02分
我是脑残咋办
@阜阳帝
我帝那不都是你的产业吗?
2019年02月03日 01点02分
阜阳帝
回复
�����Բ�զ��
:那
2019年02月03日 03点02分
我是脑残咋办
@阜阳帝
颖西阿
2019年02月03日 03点02分
level 12
MrZHANG0225
好的
2019年02月03日 04点02分
5
level 13
念傲81
我颍西郭韩庄的,都拆了一半,剩下的没消息了。
2019年02月03日 05点02分
7
阜阳帝
过完年
2019年02月03日 05点02分
level 11
晨光已微
又一群拆二代,拆一代
2019年02月03日 05点02分
8
level 11
X忆R💞
可有颍州里
2019年02月03日 06点02分
9
level 10
乐施狗粮专卖🐶
河滨巷东边没戏了
2019年02月03日 16点02分
10
阜阳帝
你发了
2019年02月03日 23点02分
乐施狗粮专卖🐶
回复 阜阳帝 :都贷款买房了,不指望了
2019年02月04日 05点02分
level 14
达拉666
拆拆拆,乌烟瘴气的
2019年02月03日 23点02分
11
level 12
奔山之行-
啧啧,等了好几年终于要拆了。俺家跟二院一墙之隔
2019年02月04日 02点02分
12
阜阳帝
你发了!
2019年02月04日 04点02分
莎莎ciothes
阜阳颍州区京九办事处岔路口啥事拆
2019年04月11日 13点04分
nmdoub
那你是张小庄的
2019年08月31日 03点08分
level 5
我一半风一半º
俺家卫校附属医院后面的房子,去年这个时候77万卖的,哭了
2019年02月04日 07点02分
13
阜阳帝
@我一半风一半º
自建房么
2019年02月05日 23点02分
阜阳帝
你赚了
2019年02月04日 13点02分
我一半风一半º
真累假累,感觉拆迁不止77万了,4楼110平米呢,
2019年02月04日 13点02分
我一半风一半º
@阜阳帝
不是类,是家属院小区
2019年02月06日 04点02分
level 13
真的是浮云丶
文峰一村啥时候拆啊
2019年02月04日 22点02分
14
真的是浮云丶
@阜阳擎天柱
十年前的拆迁和现在能比吗?原来是开发商出面,
2019年02月13日 04点02分
level 8
汝阴城外♤
恁都是拆二代
2019年02月05日 06点02分
15
level 11
LEEHOMJIANWEI
阜阳没什么经济,都是靠拆迁卖房子给外面打工回来的人,专坑农村人
2019年02月06日 14点02分
16
level 5
xx柠檬00
终于开始改建城中村了
2019年02月06日 15点02分
17
level 1
一曲一梦一清晨
一方陪多少
2019年02月11日 15点02分
20
1
2
3
尾页