做一个PLLSSTC(相对快的更新)
zvs吧
全部回复
仅看楼主
level 11
🌊漂泊信天翁
楼主
首先感谢彭聪的电路图!做这个的目的是实验验证电晕的动力学模型,完成学术竞赛的其中一部分,简单来说就是要细致地分析pll顶端放电时的旋转啦!更新时间大概在一个星期之内(具体要取决于制板的速度)。希望大家可以关注一下,提提意见,谢谢啦!
魔改后的电路图
镇楼
2019年01月29日 12点01分
1
level 11
🌊漂泊信天翁
楼主
一楼我的
这是早先说要在学校刻单面板时整的驱动部分的图,然而因为某些老师咕咕咕最后只能撂这了😅
2019年01月29日 12点01分
2
level 11
🌊漂泊信天翁
楼主
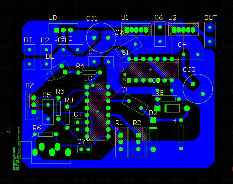
这是现在的布局,调整了好几天终于让这52个元件在10cm*10cm的面积里排下了,但不知有没有什么需要注意的问题・_・? 干扰?绝缘?散热?等方面?
2019年01月29日 13点01分
3
贴吧用户_763K5K8
我能说布局太乱吗
2019年01月29日 16点01分
🌊漂泊信天翁
@贴吧用户_763K5K8
乱在何处呢?
2019年01月29日 23点01分
贴吧用户_763K5K8
@🌊漂泊信天翁
高压部分与低压部分离那么近,会打火
2019年01月30日 03点01分
🌊漂泊信天翁
@贴吧用户_763K5K8
变压器的初级和次级挨那么近,会打火
2019年01月30日 03点01分
level 11
🌊漂泊信天翁
楼主
如果发现问题欢迎随时回复!顺便楼主还有几个问题请教大家:
1.信号地和功率地不做任何形式的连接,信号部分和功率部分这两个系统单纯依靠降压变压器和GDT进行耦合?
2.功率地与市电零线相接外,是否需要与市电地线相接?或者哪种更好?
3.如果考虑到移动性,可否将次级直接接到市电地线上而不再从暖气片之类的上焊一根。如果可行,是否需要进行怎样额外的操作?
4.独石做吸收电容可以吗?
5.50N50市电半桥的散热片至少需要多大?
2019年01月29日 13点01分
4
彭聪哥哥
功率地就是市电整流滤波后的电源负 次级接地要接大地(地球)
2019年01月31日 08点01分
level 11
🌊漂泊信天翁
楼主
在学校绕好的次级(工图护体大法好
)
2019年01月29日 13点01分
5
level 11
🌊漂泊信天翁
楼主
没有人吗
,楼主陷入自闭
2019年01月29日 13点01分
6
level 11
GFXJ℃
有
2019年01月29日 13点01分
7
🌊漂泊信天翁
2019年01月29日 13点01分
🌊漂泊信天翁
有加咱们那些大佬的联系人吗?能不能帮忙@一下
2019年01月29日 13点01分
🌊漂泊信天翁
毕竟还是很希望有人帮忙看看布局提提意见的
2019年01月29日 13点01分
贴吧用户_763K5K8
@🌊漂泊信天翁
这位就是dalao
2019年01月29日 16点01分
level 14
世界级🌚可爱
我还在做pll呢
2019年01月29日 13点01分
8
GFXJ℃
2019年01月29日 13点01分
🌊漂泊信天翁
那我们正好可以交流♂一下
2019年01月29日 13点01分
🌊漂泊信天翁
如果需要的话到时候PCB打出来多余的几块和一些多余元件给你寄过去😂
2019年01月29日 13点01分
🌊漂泊信天翁
你觉得布局怎么样呢・_・?
2019年01月29日 13点01分
level 11
GFXJ℃
这个可以有
@B站周广x🔯
@彭聪哥哥
@世界级🌚可爱
@来自普里皮亚季
@℧¹²
2019年01月29日 13点01分
9
GFXJ℃
2019年01月29日 13点01分
🌊漂泊信天翁
@GFXJ℃
谢谢
2019年01月29日 13点01分
贴吧用户_763K5K8
压力吗斯内
2019年01月29日 16点01分
GFXJ℃
漏了一个人
@dajiayihao
2019年01月29日 23点01分
level 11
🌊漂泊信天翁
楼主
还有一个问题是:可控硅斩波那种调压器能用来调半桥的压吗?
2019年01月29日 14点01分
10
66Cccfff
不行,可控硅调压器类似pwm,加上后相当于全电压+灭弧,没有调压作用
2019年01月29日 23点01分
🌊漂泊信天翁
@66Cccfff
再整流滤波呢
2019年01月29日 23点01分
66Cccfff
@🌊漂泊信天翁
电容还是给你取它的最高压
2019年01月30日 00点01分
🌊漂泊信天翁
@66Cccfff
也就是半桥过电流相对来说太小,电容起不到滤波作用?
2019年01月30日 00点01分
level 11
🌊漂泊信天翁
楼主
再发一遍各个问题
1.信号地和功率地不做任何形式的连接,信号部分和功率部分这两个系统单纯依靠降压变压器和GDT进行耦合?
2.功率地与市电零线相接外,是否需要与市电地线相接?或者哪种更好?
3.如果考虑到移动性,可否将次级直接接到市电地线上而不再从暖气片之类的上焊一根。如果可行,是否需要进行怎样额外的操作?
4.独石做吸收电容可以吗?
5.50N50市电半桥的散热片至少需要多大?
6.依靠可控硅斩波的那种小型调压器能用来给半桥调压吗?
2019年01月29日 14点01分
16
贴吧用户_763K5K8
1:gdt大多数人都是绕1:1,也有人绕1:1.1,3:只要用电线扎上去就行。4:不可以,5:淘宝11元不包邮的那种密齿散热片
,2:为什么功率地要接市电?直接整流滤波舒服啊
2019年01月29日 15点01分
贴吧用户_763K5K8
半桥接初级应该是感性吧,可控硅会把正弦波的上升和过零下降的坡砍成直的,(调的范围不大的话只会砍一点点)然后你想一下有什么危害
2019年01月29日 15点01分
dhxhxxjx
如果考虑到移动性 我选择单管
2019年01月29日 18点01分
🌊漂泊信天翁
@贴吧用户_763K5K8
第一个的问题不是在问GDT,况且这个图本来就不是为了绕1:1而设计的😂;第三个问题也没有在问怎么有效接地,而是问直接接市电地行不行😂;第五个问题我是在问最小尺寸,因为要考虑便携😂;第二个问题我表述有误
2019年01月29日 23点01分
level 11
贴吧用户_763K5K8
差不多就是这样,手绘勿喷
2019年01月29日 16点01分
17
贴吧用户_763K5K8
md,我后半段正弦波画的像三角波
2019年01月29日 16点01分
贴吧用户_763K5K8
手绘技术捉急,画弯角能画成直角
2019年01月29日 16点01分
🌊漂泊信天翁
没关系
,还有斩波的基频貌似并不与工频同步吧
2019年01月29日 23点01分
贴吧用户_763K5K8
@🌊漂泊信天翁
就是在工频的基础上斩的,这是斩50%的,我把后半段的正弦波画成三角波了,基频还是原来的
2019年01月30日 03点01分
level 10
dhxhxxjx
电晕旋转 其实单管也可以实现的 只不过没pll市电那么壮观
我感觉要研究的话一个单管就足够了
2019年01月29日 18点01分
18
level 10
dhxhxxjx
还有就是 我以前对这个课题也研究过 也就那样了
2019年01月29日 18点01分
19
🌊漂泊信天翁
核心是要壮观
。学术竞赛嘛,一边用多场耦合有限元分析建个模型胡乱搞出来一些图,一边搭个pllsstc演示起来十分壮观,老师看着立马就OK了。
2019年01月29日 23点01分
dhxhxxjx
@🌊漂泊信天翁
什么样的学术竞赛
2019年01月30日 05点01分
🌊漂泊信天翁
回复 dhxhxxjx :全国大学生物理学术竞赛
2019年01月30日 06点01分
🌊漂泊信天翁
回复 dhxhxxjx :虽然还没上本科但因为有大学学籍就参加一下
2019年01月30日 06点01分
level 13
来自普里皮亚季
图上面mos少了TVS
半桥桥壁电容这个布局不对称,也许会出事儿
另外建议把半桥拿出来单独做,要不然炸管就会很麻烦
2019年01月30日 00点01分
20
🌊漂泊信天翁
嗯嗯,我也感觉这里不对称有些不稳,炸管了其实还好,把焊盘弄大点,重复焊不会掉
2019年01月30日 00点01分
🌊漂泊信天翁
pll的mos上需要加TVS吗?
2019年01月30日 01点01分
来自普里皮亚季
@🌊漂泊信天翁
要加,GS间并联p6ke18ca和10k电阻,DS间并联1.5ke440ca,这是一般小功率桥的做法
2019年01月30日 01点01分
🌊漂泊信天翁
@来自普里皮亚季
OK👌,跟dr的那就一样了
2019年01月30日 01点01分
1
2
3
尾页