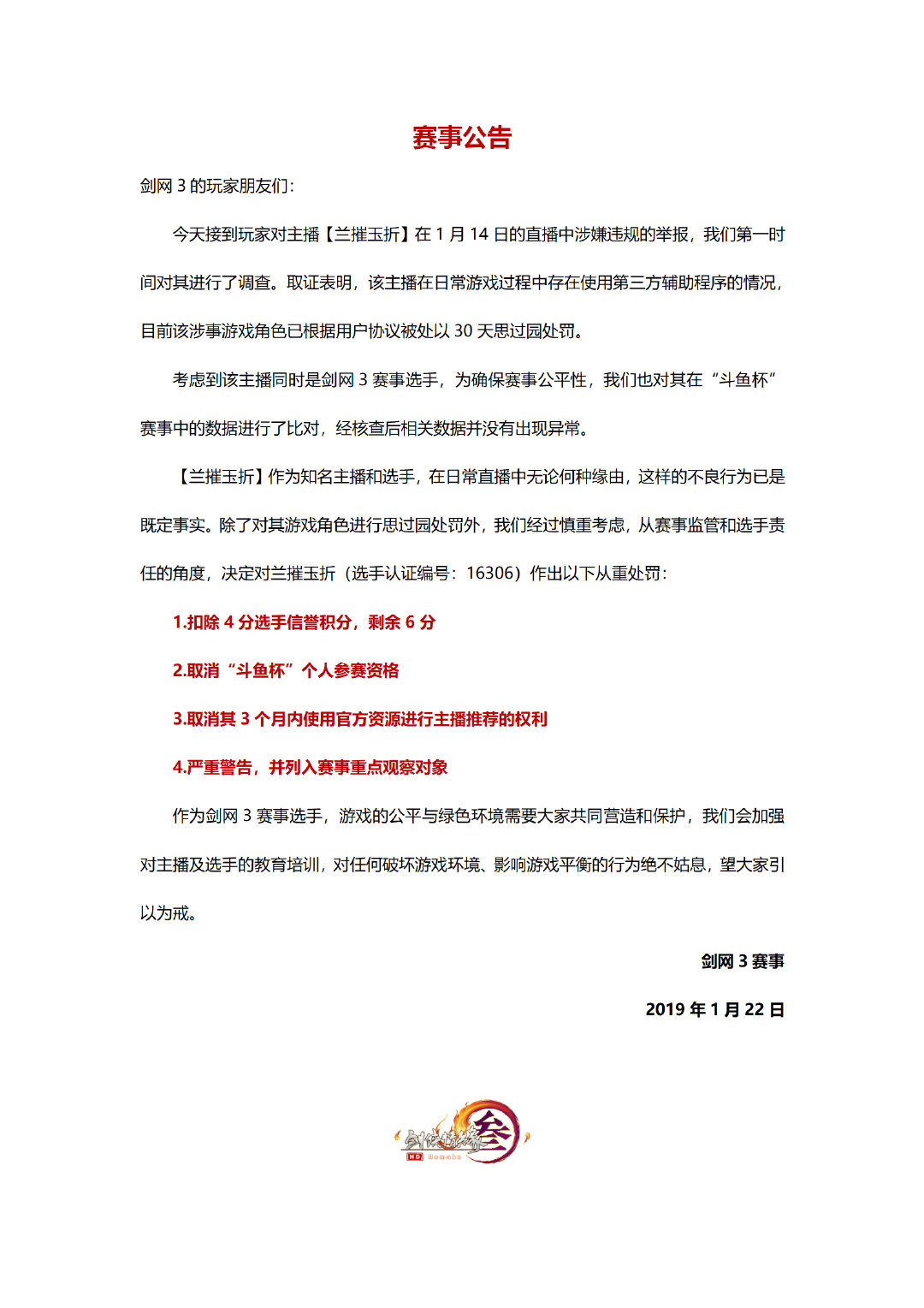
垃圾电竞,开挂就封3个月。果然是不入流
剑网3吧
全部回复
仅看楼主
level 13
无三山就单身
楼主
垃圾电竞,开挂就封3个月。果然是不入流
2019年01月22日 13点01分
1
level 12
silingzhaohuan
哦豁
2019年01月22日 13点01分
2
level 12
silingzhaohuan
前排
2019年01月22日 13点01分
3
silingzhaohuan
这个信誉积分是啥玩意?十分扣四分?
2019年01月22日 13点01分
无三山就单身
@silingzhaohuan
没卵用的
2019年01月22日 13点01分
level 13
无三山就单身
楼主
这些话很耐人寻味,日常游戏中使用了第三方???看来果然是早就传统好了。
2019年01月22日 13点01分
4
level 14
少谷主的迷妹🍄
工作室脚本还永封呢
2019年01月22日 13点01分
5
level 10
喵呜扣诶扣🍀
三个月内不给官方资源推荐……?这甚至都不是封号三个月吧?溜批溜批,剑三电竞
2019年01月22日 13点01分
6
贴吧用户_7UXNPPD
不封号三个月。甚至这三个月他还可以直播。只是官方不推荐他罢了
2019年01月22日 14点01分
level 13
无三山就单身
楼主
哈哈剑三电竞,野鸡电竞就是野鸡电竞,官方还没有承认用宏。
2019年01月22日 13点01分
7
level 13
无三山就单身
楼主
什么叫日常游戏中使用第三方?意思很简单,就是可能是用了PVP宏也可能是脚本任务。官方;我不明确表态。666
2019年01月22日 13点01分
8
level 13
极度嗨嗨
官方肯定不能承认的,那不是打自己的脸,还电竞,真恶心
2019年01月22日 13点01分
9
level 13
🌸汐凝🌸
西山居虽然没明确表态到底是宏还是脚本,但这处罚感觉就是说是脚本,不然开宏,就这处罚?搞笑呢吧
2019年01月22日 13点01分
10
level 16
拍人如麻
云备胎:***当年咋就不说给钱让分是日常代练上的呢!我这个猪脑子!
2019年01月22日 13点01分
11
level 12
🌌Margo✨💞
辣鸡电竞
2019年01月22日 13点01分
12
level 12
COS崂山可乐
辣鸡西山居
2019年01月22日 13点01分
14
level 14
1992年
罚酒三杯。兰酱,都说了叫你注意点了,怎么直播被发现了呀,下次要小心哦。
2019年01月22日 13点01分
15
level 12
巨弩级灵压
剧情果然如我预测
2019年01月22日 13点01分
16
1
2
尾页