level 13
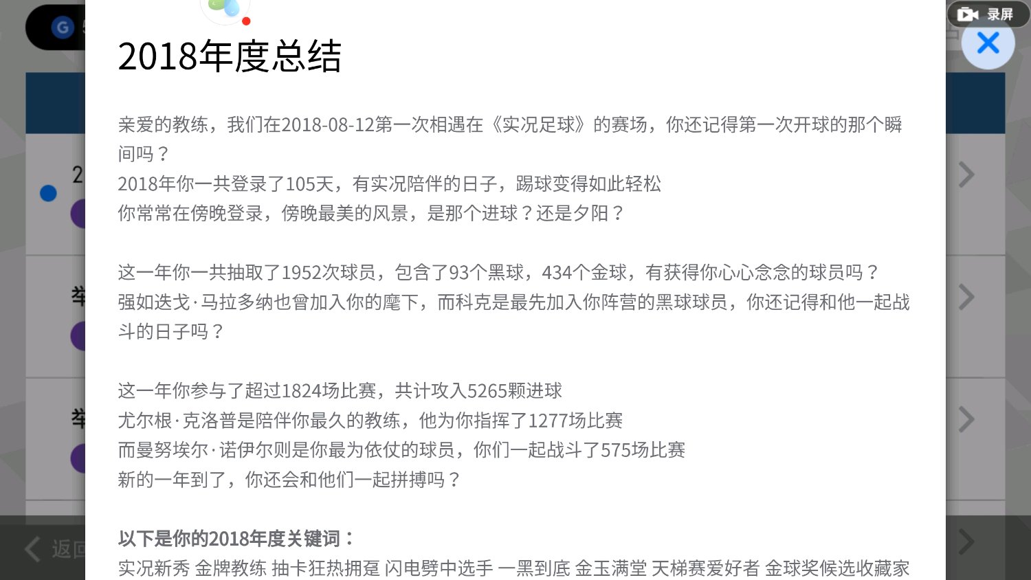
看看我的2018总结,还有比我黑的吗?

2019年01月15日 08点01分
1
level 11
level 6
![[喷]](/static/emoticons/u55b7.png)
比我还惨,年底去烧柱头香转运
2019年01月15日 08点01分
3
level 13
好像我真是最黑的,转了一圈,没看到比我黑的
2019年01月15日 08点01分
4
level 12
你这是真的非洲酋长了
2019年01月15日 08点01分
5
level 13
非到极致会变欧的,我坚信
2019年01月15日 08点01分
6
level 13
心中虽不爽,游戏还需继续
2019年01月15日 08点01分
7
level 11
第一次在贴吧看到比我还惨的
2019年01月15日 08点01分
8
level 5
level 6
level 13
全吧抽球几率最低
2019年01月15日 10点01分
11
level 13
你们都不用发了,我的几率最低
2019年01月15日 10点01分
12
level 10
可能是球探开多了
2019年01月15日 11点01分
13
level 1
算球探的吧可能 楼主球探开的多吗
2019年01月15日 11点01分
14
level 10