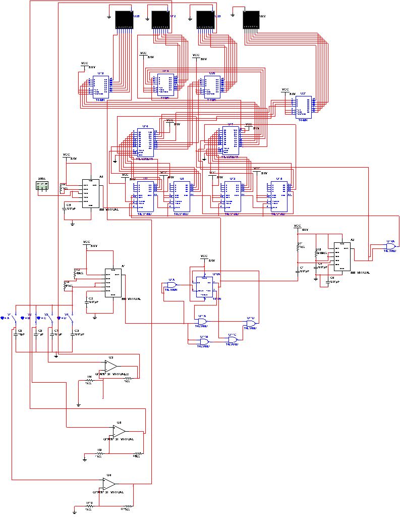
求大佬指教。 看看我这个电路有什么问题。数字频率计。 或者
multisim吧
全部回复
仅看楼主
level 2
贴吧用户_0D6KX3C
楼主
求大佬指教。 看看我这个电路有什么问题。数字频率计。 或者给个现成的也行
2019年01月08日 05点01分
1
level 1
贴吧用户_7WADV6A
有偿
2019年01月08日 07点01分
2
笨哒哒小兔
可以帮做吗 有偿
2019年06月19日 05点06分
1