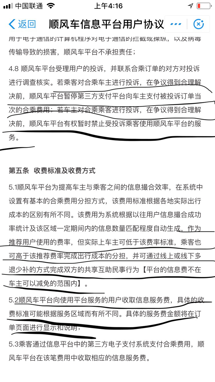
哈啰顺风车规则解析,通过划线部分可知哈喽单车1.只收取服务费
嘀嗒拼车吧
全部回复
仅看楼主
level 1
原初之黑😈
楼主
哈啰顺风车规则解析,
通过划线部分可知哈喽单车
1.只收取服务费
2.司机被投诉不封号,只暂时不发放投诉单的钱。
3.哈喽顺风车支持系统内乘客加价和 司机加减价格。并且允许线下加价
2019年01月03日 20点01分
1
level 4
ccWOOWOoWW
必须自己名字的行驶证
家人的车不能注册
2019年01月05日 04点01分
3
level 1
那是无法预言
就是一个垃圾软件
2019年03月23日 08点03分
5
1