小白求助第一做仿真,时钟电路的就遇到问题了
proteus吧
全部回复
仅看楼主
level 1
ggg摩欧 楼主
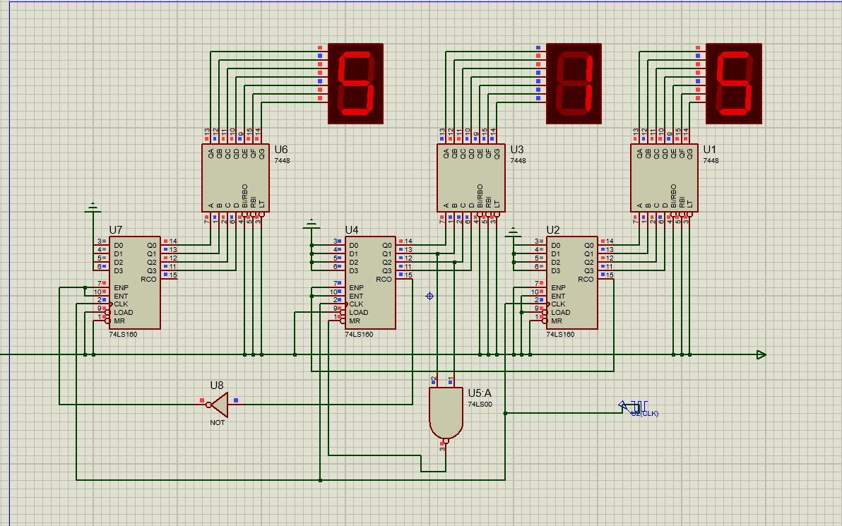
不懂为什么会这样,分个位和秒个位同步的,
2018年12月16日 12点12分 1
level 1
ggg摩欧 楼主
第一步就遇到问题了,试了好多种连线,秒始终不能正常进位到分
2018年12月16日 13点12分 2
1