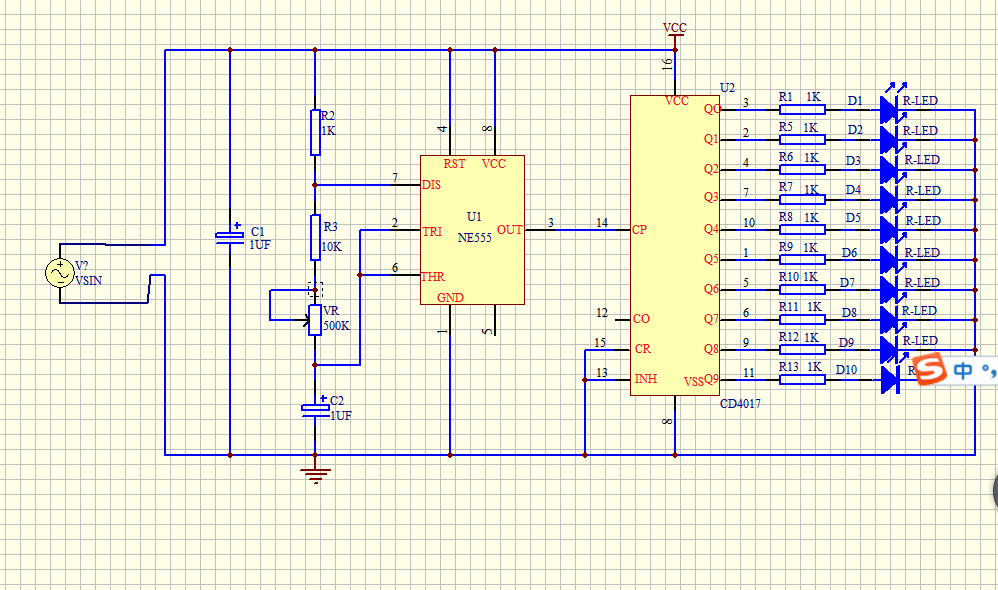
各位大神。这个图的cd4017在哪能找到呀
protel吧
全部回复
仅看楼主
level 2
alun艾佛森
楼主
各位大神。这个图的cd4017在哪能找到呀
2018年12月12日 03点12分
1
level 2
CtV绿豆🌱
添加库文件包,然后搜索CD4917就好了
2018年12月27日 15点12分
2
NHL401
添加哪个库
2022年04月09日 10点04分
level 2
CtV绿豆🌱
4017
2018年12月27日 15点12分
3
1