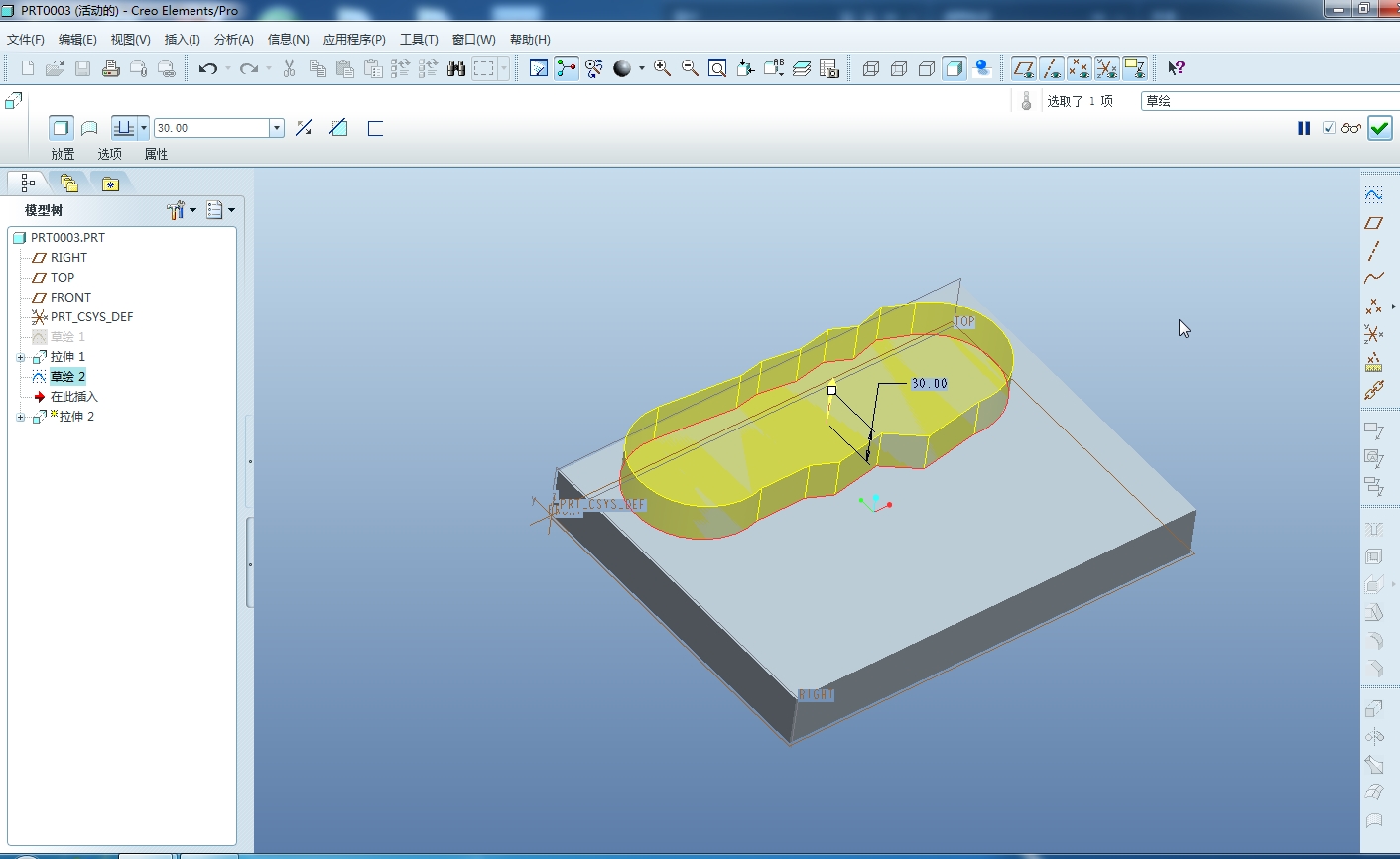
各位大神请问如何把图1、2中的这个凹的地方复制出来做个图3这
proe吧
全部回复
仅看楼主
level 2
贴吧用户_5VRP8b8
楼主
各位大神请问如何把图1、2中的这个凹的地方复制出来做个图3这样凸出的的样子?
2018年12月09日 01点12分
1
level 13
蜻蜓点水打小怪
扣2073592405
2018年12月09日 02点12分
2
level 12
米麒麟😈
不就是分模嘛,说得这么费劲
2018年12月09日 05点12分
3
level 11
我是谁2512
1336684718qq
2018年12月09日 07点12分
4
level 7
CAD技术支持网
复制几何出来,补个面,合并面组,实体化
2018年12月10日 09点12分
5
1