萌新来玩ff14,有没有老师傅指路?
ff14吧
全部回复
仅看楼主
level 4
shmily小迷
楼主
之前也有玩过剑三,然后AFK好多年,现在就像找一个类似的打打副本聊聊天,收集时装站站街的游戏,不知道有没老师傅收留一下萌新呢?
2018年11月20日 04点11分
1
level 8
贴吧用户_55bQb9P
一只黄豆芽此时路过
2018年11月20日 04点11分
3
shmily小迷
啥意思?老豆芽?
2018年11月20日 04点11分
level 10
十香😂
老师傅没有
2018年11月20日 04点11分
4
shmily小迷
那漂亮师傅有没有
2018年11月20日 04点11分
level 12
罗辑Montreal
老师傅指路来了,进门左拐,带上门,谢谢
2018年11月20日 04点11分
5
shmily小迷
哇,为什么觉得你好熟悉,你是不是玩过剑三
2018年11月20日 04点11分
level 11
宇宙战专用rx75
先用免费时间体验下,免得一会就不想玩了还浪费感情,觉得可以玩了再带上区服找绑定
2018年11月20日 04点11分
6
shmily小迷
不至于吧,我比较有责任感
2018年11月20日 04点11分
宇宙战专用rx75
我游比容易劝退,至少我已经带了不下十个豆芽了,嘘寒问暖的结果活下来的就一个,甚至很多都是刚绑定第二天就不上游戏了,很伤感情,还浪费时间
2018年11月20日 05点11分
shmily小迷
@宇宙战专用rx75
我下了一区的客户端
2018年11月20日 05点11分
level 11
元元元元__
建议先玩游戏
2018年11月20日 05点11分
7
shmily小迷
好的,我就是在下游戏有点无聊
2018年11月20日 05点11分
level 11
sk987º
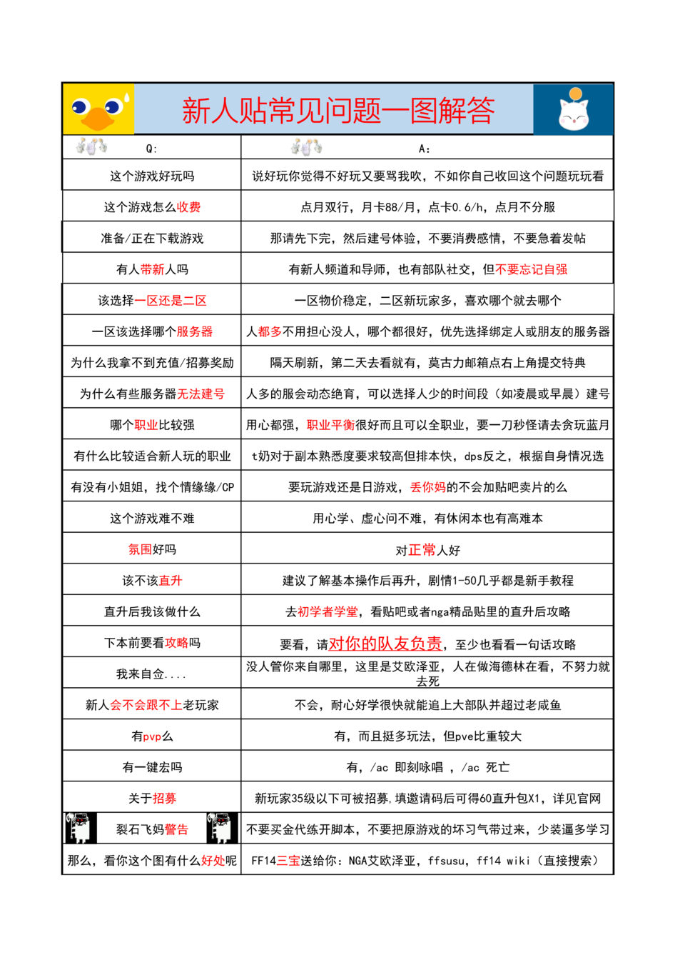
建议先玩游戏,找新手指南仔细百度nga艾欧泽亚看置顶。不要浪费感情谢谢
2018年11月20日 05点11分
8
shmily小迷
我直接玩玩看吧
2018年11月20日 05点11分
level 10
梁不依🌌
看置顶
2018年11月20日 05点11分
9
shmily小迷
为啥谁都是这张图呢
2018年11月20日 05点11分
Kuºhaku
@shmily小迷
因为基本新人的常见问题这图都有解答。下游戏时可以看看自己喜欢什么类型的职业,新人推荐选个dps职业,奶坦上手难度高而且一旦失误可能造成全队阵亡
2018年11月20日 06点11分
level 14
流云翾雪
剑三还行,请不要把剑三的任何习惯和经验带过来,完全不适用。
2018年11月20日 05点11分
10
shmily小迷
我可以把剑三帅气的我带过来吗
2018年11月20日 05点11分
流云翾雪
@shmily小迷
不好意思这个游戏帅不动
2018年11月20日 06点11分
shmily小迷
@流云翾雪
可以的,秒杀声控
2018年11月20日 20点11分
流云翾雪
@shmily小迷
没有意义,基佬14了解一下
2018年11月21日 02点11分
level 12
发誓不再想念你
2018年11月20日 05点11分
11
shmily小迷
最后一个不太懂
2018年11月20日 05点11分
clownten
@shmily小迷
百度搜索都不懂?
2018年11月20日 06点11分
level 13
摸鱼香香º
没有,前期请自行活下来成为一个希望的灯火豆芽再说。其次你这贴意外的没有被见三喷。请不要太触及这个高压线了(我是说真的)。
这游戏很劝退的前期,前期也没啥东西带的
2018年11月20日 06点11分
12
shmily小迷
我已经自己玩了半天,跑图跑懵逼了已经
2018年11月20日 20点11分
摸鱼香香º
@shmily小迷
是的,你已经遇到了第一个劝退点。就是蜜汁npc使唤人不要命全图让你来回跑。甚至不给个陆行鸟。 陆行鸟要主线等级20还是25来着才能拿。(但是哪怕有了陆行鸟也改变不了你要跑全图的蛋疼体验)
2018年11月21日 06点11分
shmily小迷
@摸鱼香香º
我已经一个68一个59啦
2018年12月03日 21点12分
摸鱼香香º
@shmily小迷
哇,加油啦)
2018年12月04日 03点12分
level 12
Kuºhaku
2018年11月20日 06点11分
13
level 14
赫克托耳💤
2018年11月20日 06点11分
14
level 11
您超可爱✨
我要怎么跟你说这个游戏没有师父/师傅呢?
2018年11月20日 06点11分
15
shmily小迷
我已经自己玩了半天了
2018年11月20日 20点11分
您超可爱✨
@shmily小迷
那挺好的,可以多多浏览攻略网站,有萌新攻略
2018年11月20日 20点11分
level 11
只想睡觉🐨
来拉诺可以带你玩
2018年11月21日 08点11分
16
1
2
尾页