人骨制品冷历史---帝王家与人骨法器
文玩吧
全部回复
仅看楼主
吧务
level 13
文玩先锋支书⚡
楼主
随着藏传文化的逐步传播,在人们的印象中,最典型的人骨制品就是西藏密宗法器嘎巴拉,甚至惹得许多人趋之若鹜。但殊不知这种神秘的法器很早之前就在广袤的中原大地生出了的萌芽。其与南宋皇帝宋理宗,一代雄主明成祖朱棣,备极尊荣的明仁宗朱高炽的九子朱瞻垍,号称“十全武功”的乾隆皇帝都与其有剪不断理还乱的关系。
2018年11月19日 11点11分
1
吧务
level 13
文玩先锋支书⚡
楼主
先说其中最为著名的故事,南宋理宗赵昀头盖骨制嘎巴拉碗。宋朝灭亡后,元朝初年,曾发生大规模的“宋陵大浩劫”。
藏传佛教密宗僧人杨琏真珈带头盗掘在浙江绍兴的南宋帝王陵寑,他不但下令手下将钱塘、绍兴之南宋皇陵,盗宝弃骨于野,盗掘陪葬品,作为寺院的“香火钱”。更有甚者他把理宗的头颅摘下来,带回元朝都城镶银涂漆,不但用它来做盛酒器具,即嘎巴拉碗。(原图已不可考,图中嘎巴拉碗来自网络)
2018年11月19日 12点11分
3
吧务
level 13
文玩先锋支书⚡
楼主
建文二年燕军与明军白沟河大战,阵亡军士积骸遍野。成祖登基后命将阵亡军士头骨磨成念珠,分赐给众宦官诵经念佛用,以超度其轮回。又有头骨深大者,则做成“天灵碗”(嘎巴拉碗),分赐诸佛寺,内畜清水,超度将士亡魂,为其荐福。成化年间,兵部职方司主事陆容奉命犒军宁夏,至乙字库关领军士冬衣,就曾见内官手持一串头骨念珠,色如象骨而红润过之。
2018年11月19日 12点11分
4
吧务
level 13
文玩先锋支书⚡
楼主
明梁庄王墓是明仁宗朱高炽的第九个儿子朱瞻垍与魏妃的合葬墓,出土金器、玉器、瓷器等5300余件,出土文物各种镶嵌的宝石有700多颗,是中国已发掘明代亲王墓中等级最高的一次,随葬物品的丰富与精美仅次于明十三陵中的定陵。
也许大家不知道,这里面有件文物在众多随葬品中毫不起眼,还透着丝丝阴森恐怖,它是什么呢?就是这串人骨佛珠,这毫无疑问是一串藏传嘎巴拉,为何这件文物会从这位王爷墓中出土,也是颇耐人寻味,令我联想颇多,首先可以确定,能作为随葬品陪伴墓主人,这挂嘎巴拉必是墓主人心爱之物。但这究竟是自藏区流入,还是成祖时期阵亡将士尸骨所制,墓主人是否信奉密宗,这些均已无从考证,但这挂嘎巴拉更是在提醒我们,学佛要小心谨慎,智慧的分辨抉择。我愈发认同战锤40k里的“神即恶魔”以及老子的“天地不仁,以万物为刍狗”。“神”之粮即人之弱心。我们要做到拒鬼神,立人本,绝不让自己成为“神”之粮!
2018年11月19日 12点11分
5
吧务
level 13
文玩先锋支书⚡
楼主
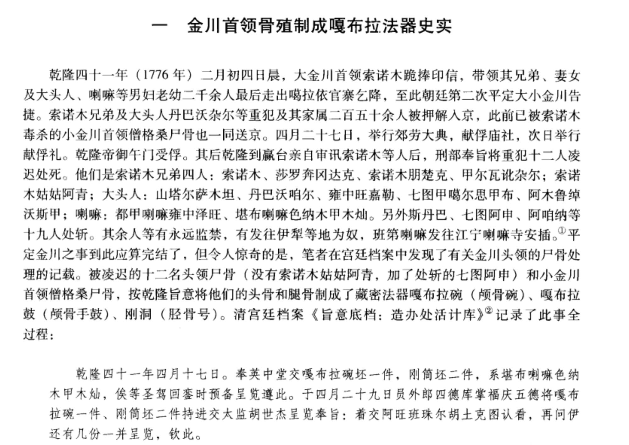
提到乾隆皇帝,就不得不提他所谓的“十全武功”。十功者,平准噶尔二,定回部一,打金川为二,靖台湾为一,降缅甸、安南各一,即今之受廓尔喀降,合为十。”
而这里不得不提:
索诺木朋楚克 大金川首领
霍集占 回部首领 小河卓木
因为他们的遗骸都被制成了法器。用图说话
2018年11月19日 12点11分
6
文玩先锋支书⚡
仔细看图1,可不仅仅一个嘎巴拉碗那么简单。
2018年11月19日 12点11分
level 12
☞魄叁輪☜
继续
2018年11月19日 12点11分
7
文玩先锋支书⚡
更新完了
2018年11月19日 12点11分
吧务
level 13
文玩先锋支书⚡
楼主
索诺木朋楚克 大金川首领
小河卓木 回部首领霍集占
头骨制作的嘎巴拉碗
2018年11月19日 12点11分
8
吧务
level 13
文玩先锋支书⚡
楼主
西藏的密教,继承了古代印度婆罗门使用人骨为法器的仪轨传承,如人骨号,人骨碗,人骨饰品,人骨念珠(嘎巴拉念珠)。
婆罗门人骨法器与古老的生命科学,招唤财运因缘法有关。在婆罗门教中召唤财源与男女因缘是极高的秘法修炼,需要特殊人骨的持有,这或是西藏人骨念珠的最核心的象征意义。
在描述古代北印度婆罗门瑜伽士的古老记载里,可以看到这些丛林哲学家佩戴七种人骨法器,持人骨念珠的诗歌,佩戴人骨和持有人骨念珠是婆罗门瑜伽修行者的标志。
2018年11月19日 12点11分
10
吧务
level 13
文玩先锋支书⚡
楼主
清宫人骨法器
1.嘎巴拉鼓
2.嘎巴拉碗
2018年11月19日 12点11分
11
吧务
level 13
文玩先锋支书⚡
楼主
🔚
2018年11月19日 12点11分
12
level 13
关键你蛋总i😄
学习学习了
2018年11月19日 12点11分
13
文玩先锋支书⚡
2018年11月19日 12点11分
吧务
level 13
Mr丶Qimw
专业知识!可以可以!
2018年11月19日 12点11分
14
文玩先锋支书⚡
,谢谢明威老哥
2018年11月19日 13点11分
吧务
level 13
我是电缆哥😈
先顶,再看。
2018年11月19日 13点11分
15
文玩先锋支书⚡
谢谢电缆老哥
2018年11月19日 13点11分
level 1
我是新手893
🐂🍺
2018年11月19日 13点11分
16
文玩先锋支书⚡
谢谢893儿
2018年11月19日 13点11分
level 12
九生九死九条命
支持支书~
2018年11月19日 13点11分
17
文玩先锋支书⚡
谢谢阿九
2018年11月19日 13点11分
1
2
3
尾页