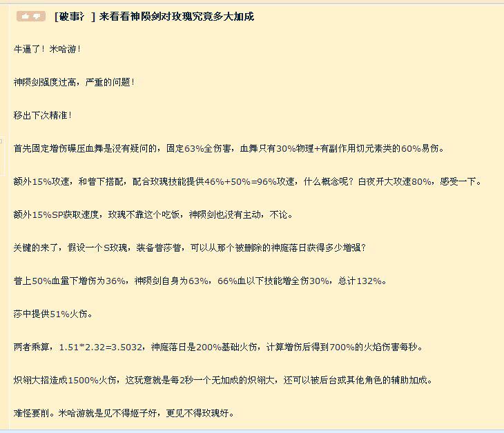
神陨剑的极端情况是啥啊?
崩坏3rd吧
全部回复
仅看楼主
level 9
贴吧用户_0yEUAt8
楼主
有没有贴吧大佬科普一下,神陨剑搭配什么圣痕,配合谁能产生极端效果?求科普啊
2018年11月01日 16点11分
1
level 8
无敌暴狼王
意思就是不暗改了,明着砍懂不
2018年11月01日 16点11分
2
level 12
夜夜🍦
2018年11月01日 16点11分
3
首位围观
这文章有点洗地的意思。首先全伤有启动条件。叠满至少开大10秒。再说攻速,15的攻速就算没有和玫瑰带普下有什么关系?这么说的话不带这把剑。普下玫瑰还81的攻速呢。完虐白夜么?有攻速阀制好不好?
2018年11月01日 17点11分
jkge125
1500百分百火伤?1000伤害1万5?
2018年11月01日 17点11分
鱼头yes♂
每个角色攻速收益都不一样,攻速那部分看看就好
2018年11月01日 17点11分
Jacobzhongyx
单一个63%全伤跟血舞比有点搞笑了
2018年11月01日 18点11分
level 8
Dark派蒙🍭
那200%火伤,玫瑰开大刀刀烈火,真红拿着反倒触发不了这么多次
2018年11月01日 16点11分
4
铃兰ლ😁
烈火暴露年龄
我看懂了也暴露了
2018年11月01日 16点11分
卡卡诺罗
真红大招不是每次算四个连击 不能触发?
2018年11月01日 16点11分
Dark派蒙🍭
@卡卡诺罗
你够人家玫瑰抡得快吗
2018年11月01日 17点11分
kkooqqq
然后打个战场出个3.1不到的二档分数,简直太超模了,超模武器居然能打到二档战场,太不可思议了
2018年11月01日 17点11分
level 12
屏幕缩水船
玫瑰开大伤害上天
2018年11月01日 16点11分
5
晨夜宇
24秒?
2018年11月01日 19点11分
level 5
一辈子去忘掉
修复了姬子没有被删的bug
2018年11月01日 16点11分
6
level 16
友情的十万伏特
什么圣痕什么特定情况不清楚但人物一定是玫瑰
2018年11月01日 17点11分
7
level 11
庆有余♂
玫瑰带这把有史以来最超模的武器配合一些迷之圣痕在最极端的情况下战场可以打二档太爆炸上天了
所以得回炉重做
2018年11月01日 17点11分
8
level 13
圣光·谱尼
极端情况得亏这是大剑不是太刀或者双枪,不然深渊平均温度能再高个两万到四万度
2018年11月01日 17点11分
9
level 14
荣是光荣的光
玫瑰可以在新圣痕和血舞牛的加持下打飞机一个还没有单牛鬼圣誓高的弟弟分数,这就是他们所谓的超模。
2018年11月01日 17点11分
10
level 14
213X213
据测试服大佬所说,大概能上战场
二档。大概在策划眼里,玫瑰上二档了,就是重大失误。
2018年11月01日 17点11分
11
level 12
纳刀居合猫车
血鸡用血换输出,并没有想象中的超模,测试服试过就知道了,看这些数字很nb,很*。。。。可是实际上就是把血鸡提上t1罢了。。。
2018年11月01日 17点11分
12
纳刀居合猫车
单血鸡,异能队,单s血鸡单挑,红刀泰勒斯套,战场泰坦爹28000轻松,飞机27000轻松,冰猪27800轻松。。。其他没试,也就轻松二档分数。。。。唉
2018年11月01日 17点11分
嘤雄♂不朽
@纳刀居合猫车
这分现在没法二挡了,差远了
2018年11月01日 17点11分
纳刀居合猫车
@嘤雄♂不朽
那更说明没有超模呀。。。。
2018年11月01日 17点11分
纳刀居合猫车
@嘤雄♂不朽
而且我这个是单挑,你带点套路什么的,加个烟花圣痕,分都会往上涨
2018年11月01日 17点11分
level 13
贴吧用户_01MAaPC
玫瑰拿着所谓的超模武器战场打个二档分数,角色整体强度真的强吗? aoe就目前的红莲温度你普通层能开几次大招?
2018年11月01日 17点11分
13
level 11
雪海💤
玫瑰都能打2档,还能打苦痛,真的太强了
2018年11月01日 17点11分
14
level 9
贴吧用户_07GCNM6275
老角色该下水道还是要下水道啊 问题是新姬子是不是也连带着一起凉了?
2018年11月01日 18点11分
15
1
2
尾页