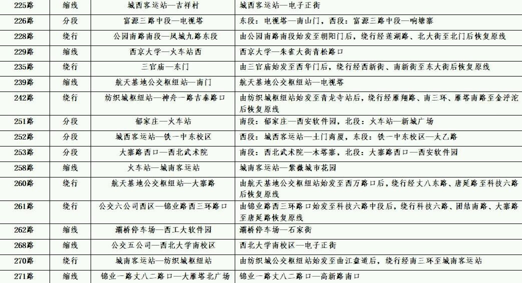
马拉松公交方案
西安公交吧
全部回复
仅看楼主
level 13
13379080413 楼主
马拉松公交方案
2018年10月18日 14点10分 1
level 13
2018年10月18日 23点10分 2
level 13
2018年10月18日 23点10分 3
level 13
6路,11路,12路,16路,23路,26路,29路,31路,35路,36路,40路,46路,203路,208路,215路,216路,221路,222路,258路,402路,600路,603路,605路,608路,609路,800路首班车从6点改为5点
2018年10月18日 23点10分 4
level 13
一、二号线首班车发车时间由目前的6:00提前至5:30;三号线开往保税区方向的首班车发车时间由目前的6:10提前至5:40;三号线开往鱼化寨方向的首班车发车时间由目前的6:00提前至5:30,
2018年10月18日 23点10分 5
1