level 2
彼岸誮閁Corda
楼主
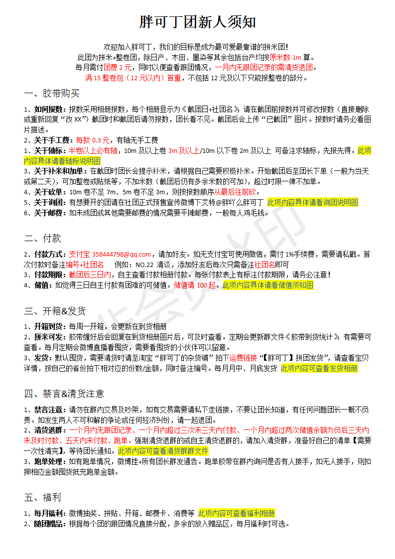
团龄超过一年的【胖可丁团】招新啦!
坐标魔都,门牌扣32155426,面向全国招收已成年有购买力,稳定跟团的团员。
江浙沪邮费6R,偏远12R。无板子费,手工费0.3R/款,整卷和轴不收。
现货和预售都团,可整卷可拼米,手帐相关也会开。
半全职成年团长,有全职缠胶带员,到货即缠。每位团员有独立储物抽屉,可看囤货。每月固定发货,无需排队,团长提供详细清单,无需自己准备,可自行对货。
团内有各种活动福利,社团赠品都会塞给大家,团内小伙伴也会互赠福袋!
如果你喜欢热闹、唠嗑的氛围请务必加入我们。如果你喜欢无忧跟团,团长提供储值服务,你只需报数即可。





2018年09月23日 03点09分
1
坐标魔都,门牌扣32155426,面向全国招收已成年有购买力,稳定跟团的团员。
江浙沪邮费6R,偏远12R。无板子费,手工费0.3R/款,整卷和轴不收。
现货和预售都团,可整卷可拼米,手帐相关也会开。
半全职成年团长,有全职缠胶带员,到货即缠。每位团员有独立储物抽屉,可看囤货。每月固定发货,无需排队,团长提供详细清单,无需自己准备,可自行对货。
团内有各种活动福利,社团赠品都会塞给大家,团内小伙伴也会互赠福袋!
如果你喜欢热闹、唠嗑的氛围请务必加入我们。如果你喜欢无忧跟团,团长提供储值服务,你只需报数即可。




