以前设计的小桌游 什么水平
桌游吧
全部回复
仅看楼主
level 12
☆易水寒℃
楼主
今天看到有老哥发贴,想起来以前做的这个。地图风格像,名字也一样
https://tieba.baidu.com/p/5850393224
2018年09月06日 03点09分
1
level 12
☆易水寒℃
楼主
附个链接
https://baike.sogou.com/v8148067.htm?fromTitle=%E4%B8%89%E5%9B%BD%E6%88%98%E6%A3%8B
2018年09月06日 03点09分
2
level 13
黑色李小白
2018年09月06日 05点09分
3
level 8
戈捨
有点像变种的斗兽棋
2018年09月21日 06点09分
4
☆易水寒℃
你一说是有点吼
2018年09月25日 00点09分
level 8
灭堂之牙
兵种是不是有点多了
2018年09月21日 06点09分
5
☆易水寒℃
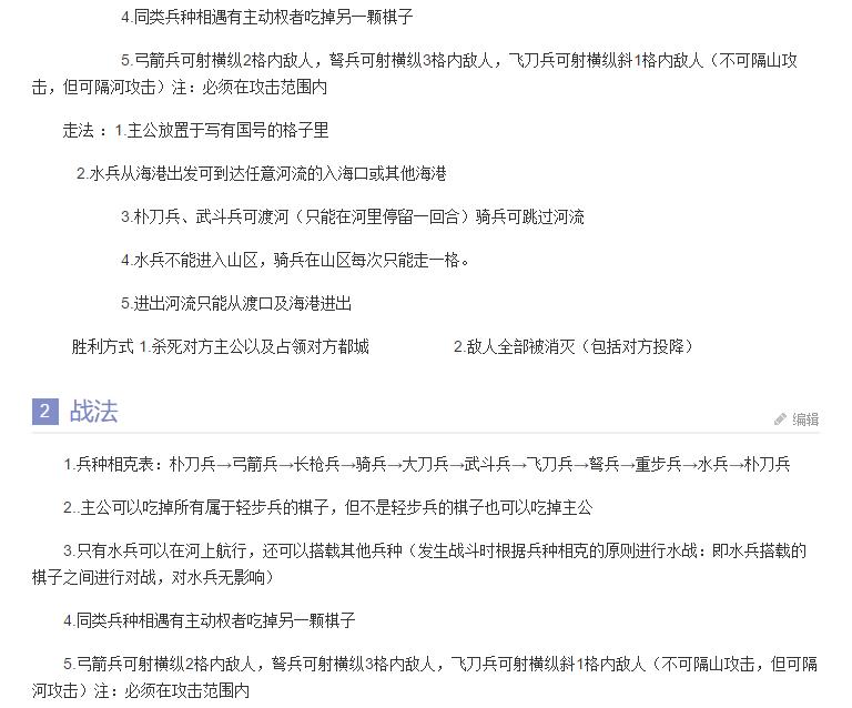
因为当时在玩三国群英传2 兵种很多直接取材于里面 加上接壤因素 开局就要打 一个兵种实际上就起一张手牌的作用 地图也挺大的 太少会没意思
2018年09月25日 00点09分
1