【PVE花间】史思明聚怪打法卡雪中行教学
万花谷吧
全部回复
仅看楼主
level 11
二祸👻 楼主
DPS随便镇把 这波过了的只能算打的一般
满增益队 吃了三个弘法 但是都不是群小怪的时候吃到的
2018年08月30日 03点08分 1
level 11
二祸👻 楼主
围城结束后 史思明喊话:融化于这片血海把
则进入P3
P3对于花间来说就是一个站桩输出 出去排BUFF的一个阶段 非常简单
只要有一个好的高达 什么都不是问题 因为这个帖子主要是科普P1P2打法的 我就不怎么多BBP3了 只说具体打法和花间需要注意的地方(全卡血浪归巢)
1.监控BUFF血疫感染 如果中了 聂云太阴或者走出去都可以 看反应 反应速度慢的聂云出去把 给自己星楼减伤
(春泥要留着给血浪归巢不能乱用)然后时刻注意是不是跟另外一个中BUFF的站在一起了 如果不幸两人聂云一个方法站在一起 不要慌 看好自己的感染 如果又被二次感染别急着回去 第二次炸完再回去
我的建议是走出去 走出去奶妈可以奶到 基本上可以保证不死(犀利和尚T另说)
2.BOSS读条血浪归巢给自己春泥(星楼BOSSBUFF高于4层精简狗无和尚T直接暴毙) 无敌那波不用给 后面全部都要给 因为那个时候高达T如果没果实很可能放鳄鱼进来 放鳄鱼进来万一咬了你一口 有春泥还是很大机会活下来
减伤大旗也要给 以防万一对吧 活着就是DPS而且战复 凤凰都非常宝贵P3
3.无脑打BOSS就行了 BOSS血量低于12%可以开始

着水月乱撒了 平稳输出BOSS到6% 大家去场地中间抱团 炸一个三毒 然后基本上就进入P4了 无敌卡一下黄泉尽灭 直接开水月乱撒爆发 然后在12S之内把BOSS打死就过了
捏爆发是为了以防万一爆发不够0 0毕竟我打过只剩128W没过的 痛苦!
2018年08月30日 04点08分 3
level 11
二祸👻 楼主
[委屈] 去吃个饭一会分析P1P2的精确到秒的春寒手法打法
2018年08月30日 04点08分 4
level 8
良心楼主!
2018年08月30日 05点08分 5
level 11
二祸👻 楼主
起手我们是倒数5S 我不喜欢切腰椎因为我怕切不回来[阴险]
倒数2S的时候直接兰催 钟林 商阳 玉石 钟林 兰催 商阳 (水月乱撒) 快雪*3 快雪*3 玉石 商阳 阳明 快雪到时间为0:35(练血之奴刷新的时候) 给BOSS上兰催 钟林 商阳 玉石 炸掉 继续给BOSS上钟林 商阳(此时利用商阳GCD走位规避血球) 因为大多数团都是聚怪打法 不管BOSS了 选中三只小怪中间那只练血之奴 商阳(继续走位躲血球) 兰催 钟林 (如果还没聚拢等一下)等聚拢立马开始快雪快雪到这只小怪死为止 往没有血圈的地方聂云到一个可以打到BOSS的地方 给BOSS 兰催 钟林 商阳 炸玉石 钟林 兰催 商阳 读快雪读到第二波练血之奴出来 无视继续读快雪 再读6-7跳的样子 给BOSS兰催 钟林 商阳 炸玉石 然后直接转火比较靠中间血多的练血之奴水月乱撒 阳明商阳 快雪到这些小怪死为止 如果小怪死了BOSS还没跑回中间 给BOSS挂毒优先级 兰催》钟林》商阳 BOSS一旦开始往中间跑 商阳 玉石 通过商阳玉石的GCD跟随BOSS避开血圈走开中间 卡好下一个雪中行 如果第二波练血打的慢 那只给BOSS炸一个商阳也可以的 进入P2
第一时间找到自己要打的血奴(如果是中间那只你雪中行又卡了3毒的) 挂三毒 ------ 直接去吃迷乱BUFF 吃了迷乱再开始快雪(雪中行快雪5跳顶普通10跳不用担心打不掉) 而且停一下的话 可以保证群到边上的怪 大量提升DPS 如果第一波打不掉 补玉石炸毒- - 我这边是能打掉的
第二波由于不用吃迷乱了 就不用分心了 挂三毒快雪就OK(如果中间的打的快且第一波) 血奴20%血-30%血可以直接炸到玉石
转火鳄鱼 挂三毒 快雪到鳄鱼死为止
继续进入P1(同上面的P1):
给BOSS兰催 钟林 商阳 玉石 钟林 兰催 商阳 (水月乱撒) 快雪*3 快雪*3 玉石 商阳 阳明 快雪到(练血之奴刷新的时候) 给BOSS上兰催 钟林 商阳 玉石 炸掉 继续给BOSS上钟林 商阳(此时利用商阳GCD走位规避血球) 因为大多数团都是聚怪打法 不管BOSS了 选中四只小怪中间随便哪只练血之奴 商阳(继续走位躲血球) 兰催 钟林 (如果还没聚拢等一下)等聚拢立马开始快雪快雪到这只小怪死为止 往没有血圈的地方聂云到一个可以打到BOSS的地方 给BOSS 兰催 钟林 商阳 炸玉石 钟林 兰催 商阳 读快雪读到第二波练血之奴出来 (我们是卡3波围城减少P3压力所以如果BOSS血量大于70%要停手)停手就不打了 等小怪出来以后停手2S 给BOSS兰催 钟林 商阳 炸玉石 然后直接转火比较靠中间血多的练血之奴水月乱撒 阳明商阳 快雪到这些小怪死为止 如果小怪死了BOSS还没跑回中间 给BOSS挂毒优先级 兰催》钟林》商阳 BOSS一旦开始往中间跑 商阳 玉石 通过商阳玉石的GCD跟随BOSS避开血圈走开中间 卡好下一个雪中行 如果第二波练血打的慢 那只给BOSS炸一个商阳也可以的 进入P2
第一时间找到自己要打的血奴(如果是中间那只你雪中行又卡了3毒的) 挂三毒 ------ 直接去吃迷乱BUFF(有了可以不去吃 主要是卡个迷乱时间保证能群到边上的怪) 吃了迷乱再开始快雪(雪中行快雪5跳顶普通10跳不用担心打不掉) 而且停一下的话 可以保证群到边上的怪 大量提升DPS 如果第一波打不掉 补玉石炸毒- - 我这边是能打掉的
第二波由于不用吃迷乱了 就不用分心了 挂三毒快雪就OK(如果中间的打的快且第一波) 血奴20%血-30%血可以直接炸到玉石
转火鳄鱼 挂三毒 快雪到鳄鱼死为止
继续进入最后一波P1
给BOSS兰催 钟林 商阳 玉石 钟林 兰催 商阳 (水月乱撒) 快雪*3 快雪*3 玉石 商阳 阳明 快雪 此时有两种可能性:
1.能在3波回龙后直接压下65 暴力抽 无限快雪
2.不能在3波回龙后压下65 停手(练血之奴刷新的时候) 给BOSS上兰催 钟林 商阳 玉石 炸掉 继续给BOSS上钟林 商阳(此时利用商阳GCD走位规避血球) 因为大多数团都是聚怪打法 不管BOSS了 选中四只小怪中间随便哪只练血之奴 商阳(继续走位躲血球) 兰催 钟林 (如果还没聚拢等一下)等聚拢立马开始快雪快雪到这只小怪死为止
把BOSS压下65 如果第三波P1还有2波小怪 基本上DPS不够过史思明的
进入P2
第一时间找到自己要打的血奴挂三毒快雪就OK 不用炸玉石
第二波由于不用吃迷乱了 就不用分心了 挂三毒快雪就OK(如果中间的打的快且第一波) 血奴20%血-30%血可以直接炸到玉石
转火鳄鱼 挂三毒 快雪到鳄鱼死为止
就位进入最简单的P3
2018年08月30日 05点08分 6
觉得此楼长的可以看后面
2018年08月31日 06点08分
level 11
二祸👻 楼主
下P3的时候的DPS 这波是刚好没奶爆拉托了 只能截图这一张了。。
这波打的也是属于一般 有7W7 7W8的下P3 反正下P3前几乎没有低于过7W 全是靠的卡雪中行小怪承伤
装备比较好 也有一点关系
2018年08月30日 05点08分 7
level 6
太狠了
2018年08月30日 07点08分 8
level 10
请问大大的贴子可以授权转载到技术墙吗[乖] 会署名标注来源
2018年08月30日 08点08分 10
[乖]可以的
2018年08月30日 08点08分
level 11
二祸👻 楼主
伤害比例图 但是这种打法只建议聚怪聚的好的团使用 可以说4只能群到2只DPS就肯定更高
3只很炸了 4只爆炸[乖]
2018年08月30日 09点08分 11
level 11
二祸👻 楼主
由于我没有自己录制
所以我这里选用了云一玄大佬的聚怪教学视屏的截图 如果怪能像这样聚起来
第一波和后面几波要打的小怪我也圈出来了
再加上卡好学中行快雪输出是爆炸的
希望各位花花正视雪中行 伤害差距非常大
2018年08月30日 10点08分 12
level 11
咋还没到重点就没了[惊哭]
2018年08月31日 04点08分 13
p3不就是打boss吗 感觉没啥好写的呀[小乖]
2018年08月31日 05点08分
level 11
二祸👻 楼主
6楼文字有点长 晚点发一个简洁点的吧[喷]
2018年08月31日 05点08分 14
level 11
二祸👻 楼主
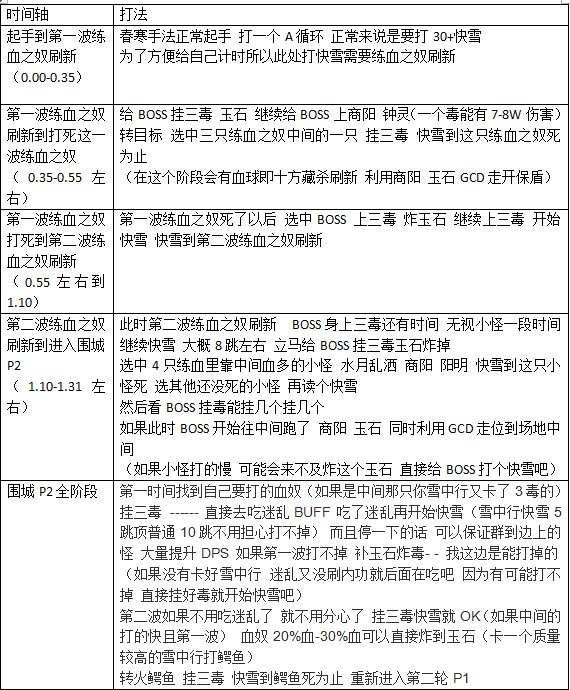
做了一个表格 这样看的清楚一点 这是第一波p1p2的
后面的再等等
2018年08月31日 06点08分 15
level 11
二祸👻 楼主
第二波p1p2与第一波大同小异
主要是第一波练血是四只的
围城阶段打法有改变
2018年08月31日 06点08分 16
level 11
二祸👻 楼主
收工啦
最后一波p1p2
2018年08月31日 06点08分 17
1 2 3 尾页