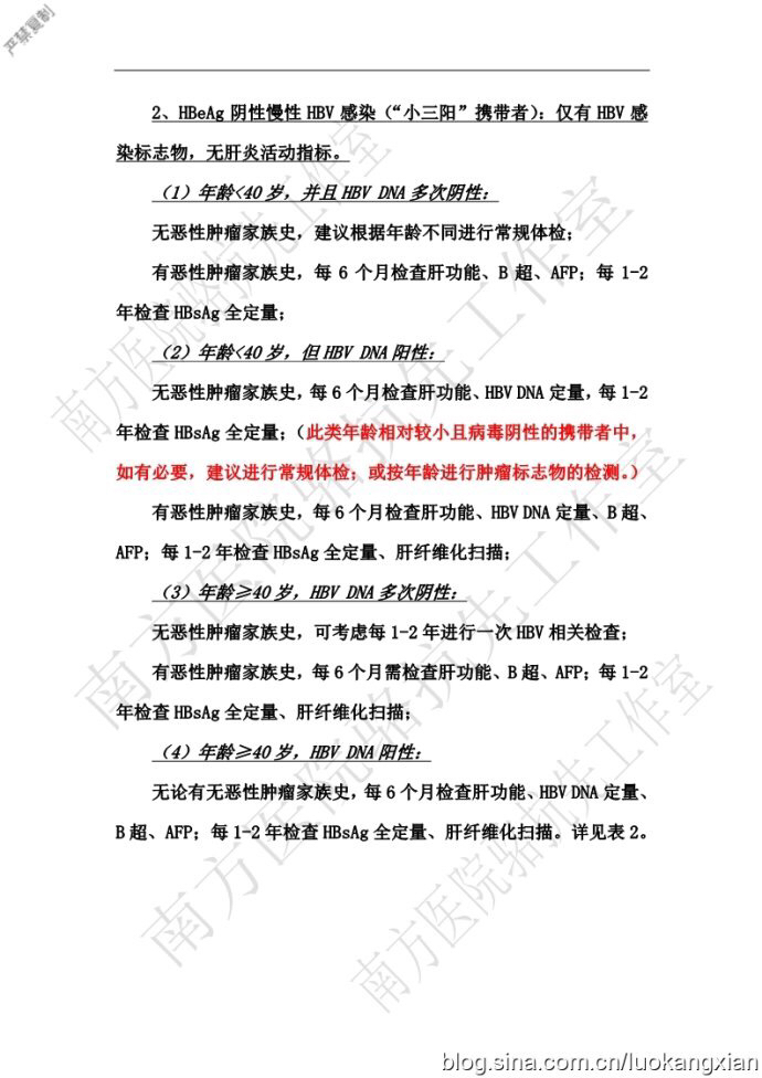
慢性乙肝病毒携带者需要检查什么?
乙肝吧
全部回复
仅看楼主
level 11
dyts110
楼主
2018年08月26日 12点08分
1
level 7
ppl是猪猪🐷
别乱加别人。
2018年08月26日 16点08分
3
自命薄情郎
为何?请告知
2018年08月26日 16点08分
ppl是猪猪🐷
骗子太多。
2018年08月27日 05点08分
1