封神榜再次启动,祝君安好。
eve吧
全部回复
仅看楼主
level 12
银河系梦想家
楼主
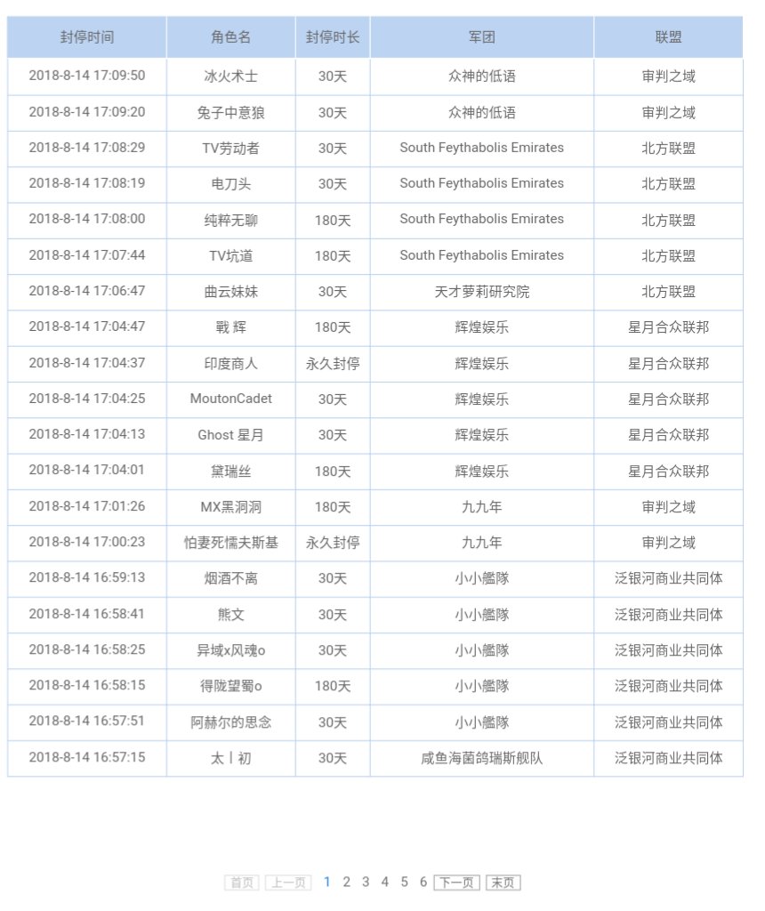
RT
2018年08月14日 08点08分
1
level 12
银河系梦想家
楼主
经验到手。。。我得意的笑。。
2018年08月14日 08点08分
2
level 13
🍁🍁霒蝕君💖💖
水水水
2018年08月14日 08点08分
3
帅小伙俊宇
现在登入是免费?
2018年08月15日 05点08分
🍁🍁霒蝕君💖💖
回复 万里学嫖 :是
2018年08月15日 05点08分
帅小伙俊宇
@🍁🍁霒蝕君💖💖
之前没有充卡已经断开的,现在也可以免费登入?
2018年08月15日 05点08分
🍁🍁霒蝕君💖💖
回复 万里学嫖 :那你就别玩了
2018年08月15日 05点08分
level 12
a79859675
妹妹封了好几个啊
2018年08月14日 08点08分
5
level 13
张杨博凌
这么几个有屁用啊,前几天我举报了几十个,一个都没封
2018年08月14日 09点08分
6
level 11
七天😇
2018年08月14日 09点08分
7
level 15
美听五十4B
三十天的估计就是回归玩家了吧,趁免费刷一波,,
2018年08月14日 09点08分
8
level 10
InfiniteEcho
bm那个脚本,要是让人吃了估计还能躲过一劫
2018年08月14日 10点08分
9
level 11
忽如远行客🌜
借楼
2018年08月14日 10点08分
10
level 13
强袭型Zacarias
我举报的大红点星系船型都注明了,结果一个号都没事
2018年08月14日 11点08分
12
欧齐卡卡😈
要一个一个拉名字才行
2018年08月14日 11点08分
强袭型Zacarias
@欧齐卡卡😈
我拉了啊
2018年08月15日 03点08分
欧齐卡卡😈
@强袭型Zacarias
那就是工作室了,2CP也没法子
2018年08月15日 04点08分
level 11
桥尼粑粑😜
这名字取的 一看就是学历高的文化人
2018年08月14日 11点08分
13
level 12
muchkoku
有传言,养猪场下个版本有些活动奖励,被处罚过的号不能参与。
2018年08月14日 13点08分
14
吧务
level 14
WOT丶剑尘
我在北盟蹲,一边蹲一边举报,昨天才举报今天就封了
2018年08月14日 13点08分
15
棉花😳
可以
2018年08月15日 06点08分
level 14
不自在🍀
自从封了脚本,隔壁的冰矿带再也没有消失过,之前半天就不见了。
干得漂亮。
2018年08月15日 03点08分
16
1
2
尾页