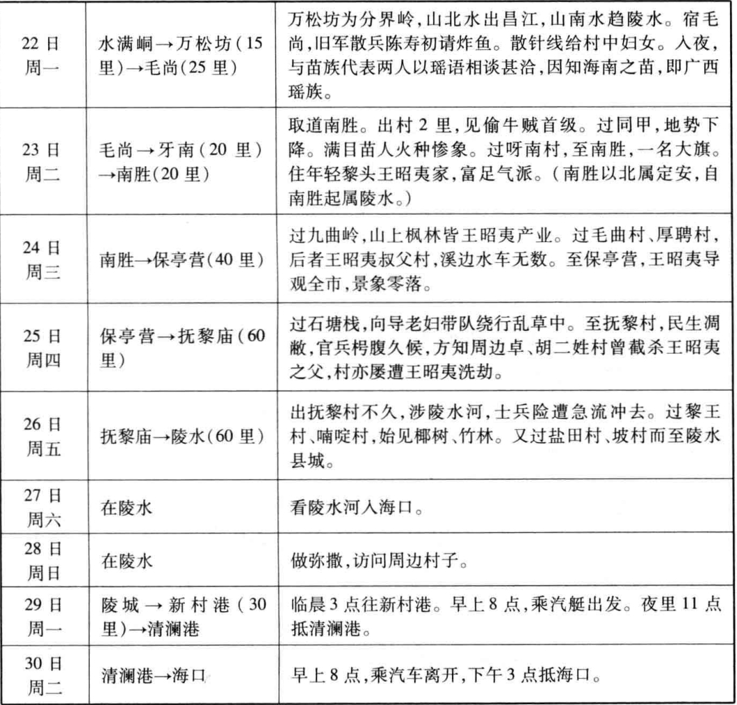
1928年10月11日至10月30日萨维纳一行黎区旅行大事记
黎族吧
全部回复
仅看楼主
level 14
末日启示录
楼主
1928年10月11日至10月30日萨维纳一行黎区旅行大事记
2018年07月08日 10点07分
1
level 12
潔心Rain
整理很详尽。
2018年07月08日 16点07分
2
level 7
本张阿侬😄
谁啊
2018年07月12日 01点07分
3
1