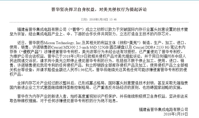
谁知道这个晋华什么来路
图拉丁吧
全部回复
仅看楼主
level 12
无奈的小乖
楼主
居然告镁光侵权,而且现在还要禁止镁光销售业务
2018年07月04日 03点07分
1
level 12
无奈的小乖
楼主
啥意思这是?紫光准备铺货了?
2018年07月04日 03点07分
2
level 15
fjzjk
据说是抢注了镁光的某些设计的专利,不知道真的假的。
2018年07月04日 03点07分
3
无奈的小乖
这也行?
2018年07月04日 03点07分
fjzjk
@无奈的小乖
看评论有人写的,不知道是不是水军。说是镁光的人跳槽把dram的某些设计带到联电,然后联电和晋华携手注册了专利,反告镁光
2018年07月04日 03点07分
无奈的小乖
@fjzjk
看不懂这操作,这样子那些员工泄露公司内部机密不会被告?
2018年07月04日 03点07分
fjzjk
@无奈的小乖
反正放谣言看就是了
2018年07月04日 03点07分
level 12
无奈的小乖
楼主
看着一脸懵
2018年07月04日 03点07分
4
level 14
聪明豆。
这个玩的厉害的一匹
--来自能开核桃的诺基亚
2018年07月04日 03点07分
5
level 9
滑稽老
厉害的一批,在我老家那里
,晋江
2018年07月04日 03点07分
6
滑稽老
刚拿到牌照1个月就把镁光弄掉**
2018年07月04日 03点07分
无奈的小乖
@滑稽老
搞不懂这样对他们有什么利益,他们又没有成品单靠一些专利就告赢了镁光
2018年07月04日 03点07分
G丨半把刀
@无奈的小乖
他们不是为了搞停美光自己上手来赚钱,应该是为了那高额的侵权赔偿
2018年07月04日 03点07分
无奈的小乖
@G丨半把刀
裁决书上只是要镁光停售没提赔偿
2018年07月04日 03点07分
level 3
清修姐姐
贸易战都开打了还怕这个
2018年07月04日 05点07分
8
level 7
_什么鬼啊_
原谅我挖坟,看看现在…
咳咳会不会完蛋了?
2018年11月04日 11点11分
10
1