求救。。。有大佬会八位浮点数加法器的课程设计吗
multisim吧
全部回复
仅看楼主
level 1
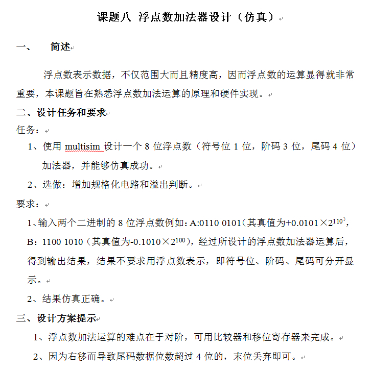
要求大概是这样,求大佬拯救[泪]。。。
2018年06月27日 07点06分 1
level 1
所以弄出来了吗
2019年06月14日 06点06分 4
level 1
楼主搞定了吧,发出来分享下[email protected]
2019年06月17日 14点06分 5
level 1
同求这个课设
2019年06月19日 04点06分 7
level 1
大佬做出来了吗?@[email protected]
2019年06月19日 08点06分 8
level 1
谁弄出来了回复下 谢谢
2019年09月25日 09点09分 9
level 1
我想问你们的设计还在吗
2021年06月03日 10点06分 10
大佬有搞定的吗
2021年06月18日 16点06分
一样同问
2021年06月19日 13点06分
一样同问
2021年06月20日 07点06分
level 1
2021年来问问
2021年06月07日 14点06分 11
@贴吧用户_7Z3bDZb 论文求一份[泪]
2022年06月20日 09点06分
大佬有搞定的吗
2021年06月18日 16点06分
搞定了吗求一份
2021年06月21日 15点06分
论文有了,但是仿真文件没有,难受😭
2021年06月21日 16点06分
level 1
同求!!!!!
2021年06月15日 12点06分 13
level 1
2021同求
2021年06月16日 07点06分 15
level 1

2021年06月17日 06点06分 16
level 1
插眼
2021年06月17日 06点06分 17
level 1
19级同问,[email protected]谢谢
2021年06月19日 09点06分 18
老哥还有文件吗,求一个
2022年06月27日 10点06分
level 1
求求求
2021年06月20日 07点06分 19
1 2 尾页